M银行参与城市轨道交通PPP项目贷款风险控制思考
本文是一篇项目管理论文,文章以M银行参与城市轨道交通PPP项目为研究对象,对于M银行参与城市轨道交通PPP项目贷款业务的风险从项目借款人、项目担保方式以及政府政策及付费风险等方面进行了识别评估,并得出M银行在此项目中的可控风险和不可控风险。最后,针对以上风险识别评估结论提出了风险管理对策及措施。
第1章绪论
1.1研究背景及研究意义
1.1.1研究背景
随着我国经济进入新常态,政府逐渐调整以往的政府采购模式,转向采用PPP模式签署合作协议,以更好地发挥社会资本的作用。通过明确双方权益和责任,PPP模式有助于缓解资金压力,实现各方共同参与项目的建设和运营,从而实现政府和社会资本的双赢局面。这一模式最大化了各方的利益,同时减轻了政府的财政压力。英国自1982年起率先采用PPP模式,而我国于2014年之后开始积极探索和改进本国特色的PPP模式。我国的PPP模式具有独特特点,且自2017年起,国务院明确指出PPP项目是改善民生的重要战略措施,特别是服务于公共事业项目,以促进供给侧结构性改革。这一政策的制定和推动,促进了PPP模式在我国快速的发展推广。
随着我国PPP项目蓬勃发展,商业银行参与热情不断增高。这一市场的巨大规模不可忽视,自2014年以来,累计签约金额已超过20万亿元人民币,覆盖了多个领域,包括交通、水利、环保、医疗和教育等。以北京大兴国际机场为例,这是中国首个采用PPP模式建设的大型国际机场,项目的总投资额超过80亿元人民币。还有北京市水务集团与中国工商银行合作的“智慧水务”PPP项目,其目标是提升城市供水系统的智能化和效率。商业银行在支持这些项目中发挥着至关重要的作用,但也承担了多元化的风险,包括政策风险、市场风险和执行风险。这种多元化的风险和巨额的投资规模使贷款风险控制成为当务之急。虽然PPP模式在当前阶段被视为国家在基础设施建设中的一个关键策略,拥有强大的发展潜力,但由于PPP项目具有投资规模大、建设周期长、成本支出高的特征,导致PPP项目在各个阶段的风险识别难度也在不断提升,风险因子随之不断增长。商业银行要想保持该类贷款业务的进一步发展,就必须从PPP项目的实际情况出发,不断优化完善风险管控体系,采取科学的应对方式来准备较以往更加全面、合理、可行的风险防控管理方案。
...........................
1.2国内外文献综述
1.2.1国外相关研究
国外商业银行在风险管理上已经走过了近300年的漫长旅程,他们运用了主观评估、比例分析以及统计手段来验证现有的量化风险管理策略。建立了全面信用风险管理、风险识别与分析、风险防范措施等。
(1)从PPP项目建设的角度来看。Oyieyo(2020)对PPP项目中的建设风险进行了深入研究,并将这些风险细分为项目的逾期、总投资超出预算以及与建设期有关的管理上的风险。作者认为:作为PPP项目的发起者,政府应该制定并实施高效策略,目的是最大限度地减少相关风险。Hatefi(2019)认为,传统的项目建设风险评估方法常常忽略了风险因素之间的互动关系。在项目的建设阶段,存在的风险因子具有很高的不可预测性,并且这些风险元素之间可能存在相互作用和影响。项目建设过程中的时间风险会对成本风险产生影响。因此,在对施工风险进行评估的过程中,我们必须深度思考各种因素之间的相互影响,从而对项目的总体风险进行准确评估。
(2)从PPP项目的运营角度来看。Kin(2021)从公共采购的视角出发,深入探讨了PPP模式在各个阶段所面临的脆弱性和腐败的风险。此外,它也突出了政府内部管理在PPP中的核心地位。Dan等(2020)从社会资本视角探讨了PPP项目中社会资本的选择决策和其发展轨迹。他们持有这样的观点:引入社会资本可以增强基础设施和公共项目决策的科学性,但过度的决策参与可能会使PPP变得更为复杂,并可能推迟PPP项目的执行。Darrin(2002)从PPP项目的参与者视角出发,探讨了影响PPP项目投资回报和投资成本的各种因素。Cherkos(2020)研究了PPP模式下项目特性与利益相关方的偏好之间的互动关系,并建议在项目运营过程中适当增加社会资本方和贷款机构的利益,以促进项目的平稳建设和运营。
..........................
第2章相关概念和相关理论
2.1相关概念
2.1.1 PPP的定义及发展
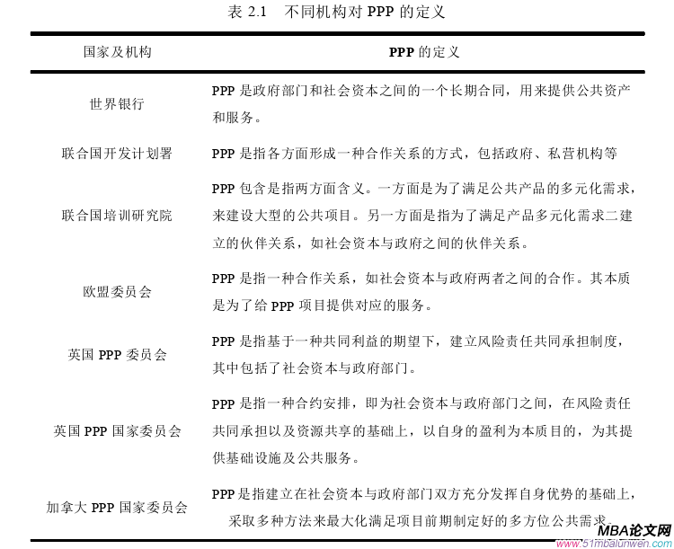
政府与社会资本合作引自海外的一个运营模式和基础设施开发范例,通常被称为公共私人合作(Public Private Partnership,PPP)模式。基础设施开发(Infrastructureg Development)虽然常见于学术文献和政府文件,特别是多被双边和多边金融机构如世界银行、亚洲开发银行使用,但无严格的定义。由于各个国家和地区在经济成长阶段和政治文化环境上存在差异,因此对于PPP(公私合作)这一概念的解读也各不相同,出现了以下几种具有代表性的定义。这些定义主要来源于政府部门或国际机构(表2.1)。

项目管理论文怎么写
.......................
2.2相关理论
2.2.1商业银行风险管理理论
风险管理,也被称为危机管理,指的是在一个明确存在风险的环境中,如何将这些风险降至最低水平的一系列管理措施。项目融资作为一种新的金融工具,其具有很多优势,但同时也存在着很大的风险隐患。在商业银行进行项目融资的过程中,必须对项目融资业务可能面临的各种风险,如政策风险、筹资风险、完工风险、产品市场风险、超支风险、原材料风险、营运风险、汇率风险、环保风险和其他超支风险进行全面的识别。根据这些风险的不同特性和类型,应及时并有效地进行风险管理,以促进商业银行项目融资业务的健康和持续发展。
在商业银行中,风险管理的核心是在降低风险的收益和成本之间找到一个平衡点,并据此决定应该采纳哪种策略。它包括对风险的识别、评估、应对以及处理等一系列活动。在此过程中,他们采用多种风险管理方法,采纳措施来避免可能的风险,从而最大限度地减少未来的风险发生。其主要目标包括:首先是避免可能出现的风险或损失,其次是将正在发生的风险或损失降至最低,最后是在风险或损失发生后进行相应的补偿。因此,风险管理就是为了使风险最小化而对其产生的一切后果加以防范。
.............................
第3章 M银行参与城市轨道交通PPP项目贷款风险识别 ............... 14
3.1 项目概况 ................................ 14
3.1.1 项目建设背景 .......................... 14
3.1.2 项目建设内容和规模 ....................... 17
第4章 M银行参与城市轨道交通PPP项目贷款风险评估 ............... 27
4.1 项目借款人风险评估 ......................... 27
4.1.1 项目公司股权情况 ........................... 27
4.1.2 项目出资能力评估 .............................. 31
第5章 M银行参与城市轨道交通PPP项目贷款风险控制措施 ....... 48
5.1 项目借款人风险控制措施 ...................... 48
5.1.1 项目股权结构风险控制措施 ............................. 48
5.1.2 项目出资能力风险控制措施 ................................ 48
第5章M银行参与城市轨道交通PPP项目贷款风险控制措施
5.1项目借款人风险控制措施
5.1.1项目股权结构风险控制措施为
了确保有效控制项目借款人风险,M银行将采取一系列严格的措施,其中首要之一是对项目公司的股权结构进行监管。股权结构监管计划涵盖了多个关键方面,其中包括对太原市轨道交通发展有限公司和中铁建投资基金管理有限公司的股权情况进行定期审查和监测。这意味着M银行将要求项目公司和其股东提供符合合同规定的相关财务报表和股权结构信息。这一要求的目的是确保股权变更或转让将严格按照法律法规和合同规定进行,同时确保任何相关信息将及时通报给M银行。
此外,为了加强对项目的风险控制,M银行还将积极与项目公司建立高效的信息披露和沟通机制。这一机制将允许M银行及时获得项目公司的财务状况、经营情况以及任何可能对项目贷款偿还产生风险的因素的相关信息。通过与项目公司的紧密合作和及时信息共享,M银行可以更好地了解和应对风险,以确保项目的借款人风险得到有效控制。
通过股权结构的监管和信息沟通措施的实施将有助于减轻因股东变更或其他股权相关问题可能引发的风险,进一步确保M银行在项目的借款人风险方面具有全面的可控性。

项目管理论文参考
.................................
第6章结论与展望
6.1结论
本文通过整理国内外研究文献,结合相关理论,对于商业银行参与PPP项目的贷款风险管理进行研究。文章以M银行参与城市轨道交通PPP项目为研究对象,对于M银行参与城市轨道交通PPP项目贷款业务的风险从项目借款人、项目担保方式以及政府政策及付费风险等方面进行了识别评估,并得出M银行在此项目中的可控风险和不可控风险。最后,针对以上风险识别评估结论提出了风险管理对策及措施。
本文的研究结论如下所示:
(1)本文通过对案例中城市轨道交通PPP项目的阐述分析,结合M银行参与本项目贷款风险识别标准、识别原则及贷款类别,识别出M银行参与城市轨道交通PPP项目贷款全周期内存在的风险,包括项目借款人风险、担保方式风险以及政策及政府付费风险,其中项目借款人风险包括股东出资能力、项目建设期合规和完工风险、项目运营期市场风险等。
(2)通过对已识别出的各类风险进行全面评估分析,并得出评估结果,其中,项目借款人风险中股东出资能力、项目担保方式风险以及政府政策及付费风险在本项目中风险可控,而建设期和运营期风险因受完工风险及市场风险的影响在本项目中风险不可控。通过评估,为M银行的贷款决策提供了全面的风险评价,以确保项目的可持续发展和贷款风险的可控性。
(3)本文针对以上风险评估结论提出针对性及建设性的风险防控措施,具体而言,M银行将进一步加强项目建设期中合规性风险管理和项目完工风险管理,关注项目运营期间偿债能力维护和市场风险监测。这些措施将有助于确保M银行的参与项目在风险可控的前提下取得成功,实现双方的共同利益。
参考文献(略)
- L公司220千伏输变电项目绩效评价探讨2024-06-01


