商业银行风险信息披露的发展比较
第1章 绪论
1.1 选题背景
美国金融危机和欧债危机的爆发引发了人们对传统管理模式的思考。大型跨国企业,尤其是金融机构虽然对自身的管理体系和管理水平有着高度自信,但也在危机爆发当中损失惨重。因此,企业开始意识到管理体系当中存在的不足,其中最重要的一点是难以预测到在运营和战略中存在的风险,缺少一种正确的危机意识。商业社会正在变得越来越复杂,相互之间的联系也越来越紧密。2008 年的金融危机告诉我们,金融领域的微小波动和偏差就能导致整个体系的崩溃。公司管理层意识到他们应当建立科学的方法去管理风险,从之前的被动管理转变为更为主动的管理战略。因此风险管理现在成为被广泛关注的课题。金融机构特别是银行,是一国经济的中坚力量,会受到更为严密的监管和制度约束。银行的本质其实是经营风险,并且相对于普通企业,银行所要承担的风险更为巨大。如果银行系统的公司治理出现问题,可能会导致市场对银行管理自身资产负债的能力失去信心,从而进一步引发流动性危机,甚至会在国家层面产生较大的系统风险,例如金融危机。在金融危机早期,我们发现即使很多银行的资本充足水平达到标准,但是由于它们过于客观而盲目的管理银行的流动性,导致在危机当中依然面临重重困难。因此危机让我们反思到流动性对于金融市场和银行体系正常运行的重要性。也许在危机之前,资产的流动性非常好,银行可以在市场上以较低的成本融资。但是危机当中市场的情况发生逆转,流动性可以以极快的速度蒸发。此外银行系统面临非常严重的压力,甚至不得不依靠中央银行采取措施去维持金融市场的正常运营,在有些情况下,还可能要对单个银行进行注资以防止其破产。因此流动性风险管理再次被人们所关注,甚至在最新的巴塞尔协议当中,也单独针对流动性风险提出了更为统一严格的监管标准。
......
1.2 研究框架和方法
本文主要从以下几个方面展开研究。首先从理论和实务层面探讨商业银行信息披露的意义和重要性,并结合巴塞尔协议总结概括信息披露的国际要求和规范。其次从风险管理的角度归纳汇总银行风险管理的框架及方法,重点总结了流动性风险管理的具体工具和内容,目的是为了在透彻理解的基础上能够更好的设计问卷以衡量风险信息的披露情况。然后根据所设计的问卷收集数据,进行分析讨论,寻找巴塞尔成员国之间风险信息披露的程度差异和披露偏好,也能从侧面观察到各国的风险管理水平;重点分析比较各银行流动性风险管理的方法和流程,考察巴塞尔协议Ⅲ在各国的实施进度。最后再结合巴塞尔协议的发展历程,对商业银行风险管理及信息披露的发展趋势做出合理的预期,并提出有针对性的改进意见。本文综合了定性分析和定量分析的研究方法。由于研究的是不同国家或地区银行风险信息披露的程度,而银行信息披露的一大载体是年度报告,因此研究的数据从年报当中收集。然而银行年报所涵盖的信息涉及公司业务情况、财务表现、内部控制、风险管理等多个方面,因此作者需要从大量的信息中界定哪些是风险信息,并根据信息披露的完整性和全面性酌情打分。在对比信息披露的程度时,需要通过问卷设计将风险信息分类整理、分别打分,并以指标的方式进行量化处理,从而方便在不同国家之间进行对比。
.......
第2章 商业银行信息披露制度回顾与总结
2.1 信息披露的意义及研究回顾
简单来说,信息披露就是将与企业有关的信息向公众公开,其中又分为强制性披露和自愿性披露。自从安然世通等财务丑闻公开,以及 2008 年金融危机爆发,公众对金融机构的监管情况存在广泛担忧。而要求企业公开披露与业务相关的信息是监管机制的重要组成部分。事实上,高质量的信息披露可以增强投资者的信心,提高资本市场的效率(Caruana, 2003)[1]。当市场信息披露的程度较低时,广大投资者不敢轻易投资,企业的控制权集中于少数大股东手中,将会增加融资成本,并且管理者产生机会主义行为的可能性也较大。因为在信息不透明的市场中,不管是通过资本市场还是间接金融机构融资,是否能融资成功的关键因素是企业的信誉。因此,适当的对投资者披露企业信息可以增加他们对企业的信心,避免出现信息不对称,降低交易成本。从理论上讲,针对银行信息披露意义的研究主要集中在国外的文献当中,呈现出两种不同的观点。一种观点认为更多的信息披露可以带来信息的透明化,从而有助于资源的有效分配,巩固市场纪律。针对美国的银行,Jordan 和 Eric(1999)[2]考察了在金融危机期间,那些遭遇困境的银行其信息披露所产生的影响,发现信息披露并没有导致银行体系的不稳定。而 Baumann 和 Nier(2003)[3]研究了信息披露与银行资本和风险之间的关系,结论是信息披露和银行承受的风险之间呈负相关关系,即较多信息披露的银行反而面对的风险较少。Tadesse(2006)[4]的研究发现,如果某一国家对信息披露提出了较高的监管要求,则系统性的银行危机发生的可能性会降低。如果某一国家要求银行披露表外交易,则危机发生的可能性也会降低。因此高质量的信息披露可以有效维持银行体系的稳定性。
......
2.2 巴塞尔委员会对信息披露的制度要求
巴塞尔委员会是全球银行审慎监管国际标准的制定者,并且为各国银行监管提供了合作和交流的平台。其设立的目的是为了提高银行监管水平,增强国际金融体系的稳定性。目前巴塞尔委员会的主席是现瑞典银行行长 Stefan Ingves。巴塞尔委员会总部位于瑞士的巴塞尔。事实上,巴塞尔委员会并没有强制性的法律效力,其制定的标准、原则等条款是在协议成员内部共同达成,并且依靠各国际组织成员自觉遵守实施。因此委员会鼓励成员达成共同标准,并监督标准的实施,但并不会要求成员之间要达成百分百的完全统一。此外巴塞尔委员会制定的规范大都针对的是国际活跃银行,委员会希望通过推动这些有代表性的国际银行率先采用更为科学先进的风险管理理念,从而能够发挥它们在银行风险监管当中的代表作用,拉动整个银行体系的风险管理水平提升。
......
第 3 章 商业银行风险管理的框架及方法汇总.....11
3.1 风险管理概念及意义 .......... 11
3.1.1 风险的概念 ..... 11
3.1.2 风险管理 ....... 12
3.2 商业银行风险管理架构和层次 .......... 13
3.2.1 风险管理三道防线 ....... 13
3.2.2 风险管理管理流程 ....... 15
3.3 商业银行流动性风险管理方法和工具..... 16
第 4 章 巴塞尔成员国银行信息披露的发展比较...........20
.1 样本数据与研究方法 .......... 20
4.2 各国或地区信息披露的现状比较 ........ 23
4.3 流动性风险管理方法运用及披露情况..... 38
第 5 章 研究结论及启示 ......40
5.1 研究结论 .... 40
5.2 银行风险信息披露的制度背景和发展..... 40
5.3 巴塞尔Ⅲ下商业银行信息披露的建议..... 42
5.4 对我国商业银行信息披露的建议 ........ 43
第4章 巴塞尔成员国银行信息披露的发展比较
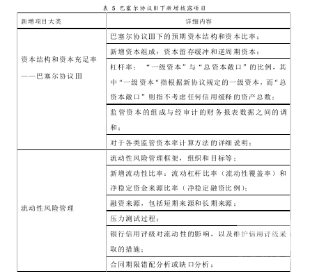
为了更为直观地了解商业银行信息披露的实务情况,本文从银行信息披露的主要载体之一,即年报入手,通过对年报中风险管理相关信息的收集整理,概括总结出银行风险管理的框架和侧重点,并重在比较巴塞尔成员国中不同国家或地区风险信息的披露质量。由于风险信息的披露既包括定量信息,也包括定性信息,因此衡量信息披露质量的可能方法之一是设计披露问卷,将应当披露的信息分类分项列表,然后一一与实际披露的信息进行比较并打分,最后计算总得分,作为计算信息披露质量的指标依据。
4.1 样本数据与研究方法
4.1.1 样本数据收集
本文选取的样本银行所在国为 1974 年共同成立巴塞尔委员会的十大工业国,以各国 2012 年年报为信息披露数据来源,样本数量达到 48 家。挑选银行的标准有两个方面:一是各样本银行在所在国要具有代表性,在风险管理和信息披露水平上处于各国较高水平。我们选取的样本银行均被列入英国《银行家》杂志(TheBanker)公布的 2012 年全球前 1000 家银行的排名当中,该排名依据的是各家银行 2011 年年终的数据,主要考虑了核心资本指标,同时还综合考虑了实际利润增长、资产收益率等大量的相关指标。这个排名完全打破了国家和地域的限制,是国际公认的权威性的评选。二是信息的可获得性。大部分我们选取的银行都是上市银行,因此其年报披露属于强制性披露,披露的范围和详细程度也要比非上市银行要好,此外有些银行年报披露的语言为非英文,数据的获取存在障碍,因此我们也剔除了年报披露语言缺少英文版本的银行。

.......
结论
从调查结果来看,欧洲银行整体的披露情况要好于成员国其他国家,美国和加拿大银行的披露情况较为相似,而日本银行的信息披露略差于其他地区银行。各个银行对不同信息的披露偏好也有所差异。美国拥有最多样本银行会披露巴塞尔Ⅲ下资本结构和资本比率,日本最少。在市场风险披露方面,美国银行采用标准法的比例较低,大部分银行已经实施较为复杂的内部模型法衡量市场风险,而日本是采用标准法衡量市场风险最多的国家。在信用风险披露方面,欧洲银行与日本银行有相似之处,即都偏重于信用风险缓释技术的披露,而较少披露信用风险备抵,而美国银行和加拿大银行则相反。在流动性风险披露方面,大部分银行都会披露流动性风险管理的政策流程,组织框架,管理措施和步骤等定性信息,并且会制定应急资金计划。但只有一部分欧洲银行披露了巴塞尔Ⅲ新增的流动性指标比例。欧洲银行较多的披露流动性风险压力测试的信息,而美国银行则偏重披露信用评级方面的信息,日本银行对流动性风险披露的信息最少。
............
参考文献(略)


