退市新规对ST类公司盈余管理的影响思考——以皇台酒业为例
本文是一篇会计学论文,笔者研究发现我国的退市制度还有很大的完善的空间,退市制度的健全可以有效改善证券市场的环境。事实也证明进一步优化财务指标上的要求,缩短退市的流程,加快不良权益的出清,可以让资金在市场上流通地更顺畅也更安全,也能更好的保护投资者的合法权益。加强退市准则的约束力和健全配套设施的完善将是解决盈余管理的关键。
第1章绪论
1.1.研究背景
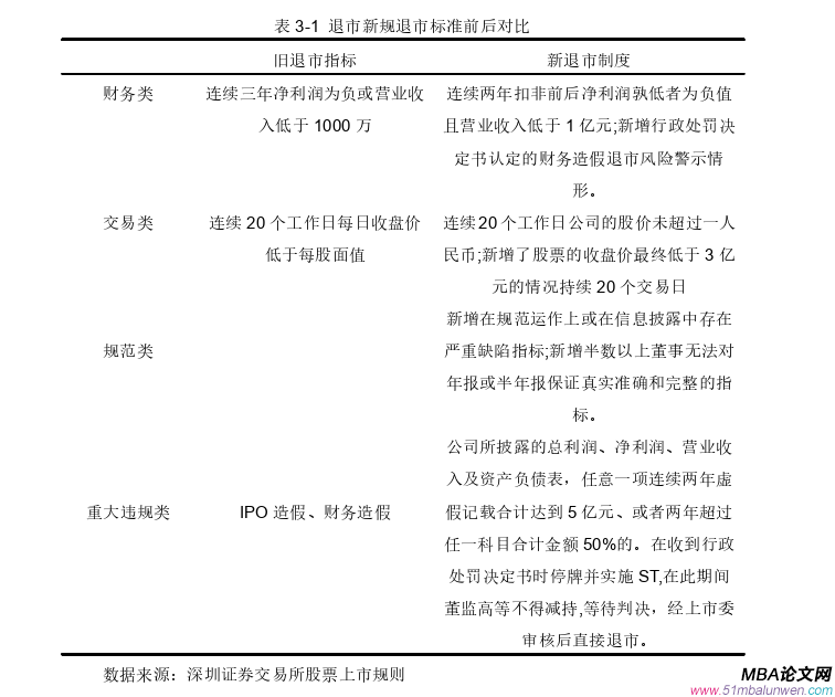
在成熟的国际证券交易市场当中,退市机制的建立已经里经历了上百年的发展和更替,作为衡量证券市场是否成熟的指标之一,退市制度也是建立完善且成熟证券市场的重要条件之一。在一些西方国家中,退市机制已经十分健全,在每年的退市公司的数量中强制退市的数量达到一半之多,这一数量几乎已经等于当年IPO的数量。在我国迈入新时代之后,资本市场飞速发展。随之上市公司的数量也如雨后春笋一般,上市所带来的种种优势也使得各个公司争先恐后的进行IPO。上世纪90年代,我国开始发力设立股票交易市场,但起初并未设置相匹配的退市制度,而我国真正开始建立退市制度是在2001年,此后更是经历了四次对于退市制度的改革,以此助力证券市场的发展。在沪深交易所的退市制度中规定,上市公司在被给予退市风险警示时,说明该公司有被强制退市的风险存在,在这情况下,股票名称前会被冠以*ST。上市公司在被给予其他风险警示时,说明该公司有可能退市的风险存在,在这情况下,股票名称前会被冠以ST。
但相比于更为成熟的西方资本市场,我国的退市数量还是过少,一部分原因就在于,我国的IPO需要花费大量的时间和成本,这导致了在我国资本市场壳资源的稀缺性。而一些上市公司迫于资本市场的表现与财务指标的压力,引发了一系列盈余管理的行为,以此美化报表消除退市风险。在2020年12月31日,深交所和上交所分别对两市股票上市规则的内容进行修改。在这次对于退市制度的更改中,以净化资本市场为目的对于退市风险警示指标、其他风险警示指标以及退市流程等进行了改进。推动不符合标准的上市公司加速退出证券市场。根据东方财富数据显示,2021年共有28家上市公司退市,2022年则有多达42家上市公司退市,改革效果明显。

会计学论文怎么写
.......................
1.2.研究目的和意义
1.2.1.研究目的
随着新的《证券法》的出台,在2020年年底沪交所和深交所同时对上市规则做出了修订,其中退市制度的改革就是重点之一。随着退市新规的出台,退市所涉及的指标也做出了调整。退市新规其中分为两部分,分别为强制退市的风险警示和在终止上市之后的流程,同时对于重大违法类、交易类、规范类和财务类这四类退市情况,分别在风险警示情形、退市的指标、退市的流程和退市相关的交易处理等事项做出了更改。
本文的主要研究目的就是探讨退市新规出台后,对于那些因为财务类指标不达标而被给予退市警告的企业,为避免退市所采取的一系列盈余管理手段。在本文中选择皇台酒业作为案例,对于这些盈余管理的手段、程度以及具体动因、过程和后果进行分析,并对退市新规出台前后的盈余管理手段的前后进行对比。该研究为对于上市公司盈余管理方面的监管提出一些建议,为退市规则的完善提供参考与借鉴意义,助力退市新规在未来能更好清退部分已不符合上市标准的公司,增强上市公司的可持续发展能力。
.........................
第2章基础理论与文献综述
2.1.基础理论
2.1.1.成本收益理论
成本收益理论的概念是指在拥有一定的资源限制范围之内,决策者将会尽可能对资源的分配使用方式进行合理优化,以达到对于资源的最优使用,使得其所获得的收益最大化,这一理论倡导结合经济分析和社会效应,为决策者提供较为可靠的,有关成本和收益的信息。成本收益理论常应用于经济发展项目和管理决策中,通常决策者会使用该理论评估一个项目的投资回报率,如果投资的成本高于了其所带来的收益,那么这个项目就不值得投资或建设,可以考虑将资金用于更高收益的项目。该理论体现了一种客观的决策方法,用以寻求一个最优化的解决方案,使得资源分配成本最低。帮助组织、企业和政府精准地衡量收益和成本,以便更精确地确定最佳收益回报情况。
2.1.2.信息不对称理论
信息不对称理论是指在双方在进行交易时对于所掌握的信息不同所产生对于资源的配置以及市场效率的影响的理论。该理论认为卖家和买家在进行市场交易中,因为双方所了解的信息存在差异,这种差异会导致市场的失灵和对于资源的浪费,进而进一步对于经济效率产生影响。例如,在一些招标和拍卖的场景,拍卖机构、政府等第三方就会充当提供信息的角色,以此来减少信息的不对称,提升经济效率。总而言之,作为经济学领域的重要理论,信息不对称理论在对于资源的配置与市场效率的影响的研究发挥着重要的作用。
......................
2.2.文献综述
2.2.1.关于退市制度的相关研究
(1)中外退市制度对比
西方发达国家的资本市场起步更早,在运转上更为成熟,同时退市制度也更加完善,与我国相比国外退市公司当中,主动退市的比例更高。Magni et al(.2021)通过研究欧洲资本市场中的退市公司的数据研究退市与公司业绩的关联,结果表明大多数公司退市的原因在于现金流紧张,进而导致公司经营困难。在制度上部分学者认为严格的退市制度对于净化资本市场是有利的,严格的制度会鞭策企业加强自身的竞争力,当制度和监管在一定程度适当放松时,会给予公司更大的发挥空间,有利于企业提高自身的竞争力,进而更好地发展。Ball et al.(2008)通过研究认为较为完善的退市制度可以在成熟的市场中推动公司财务信息的质量,这对于利益相关者和投资者来说无疑是有利的。
我国资本市场的起步较晚,在1994年我国首次出台了《证券法》和《公司法》,到2012年退市制度的逐步发展,再到2020年12月31日沪深两市对退市规则做出重大修改,我国证券市场的退市制度逐步完善。冯科和李钊(2014)对国内外证券市场的退市规则进行分析,具体从所采用的退市流程和指标进行比较之后发现,在2012年退市制度改革之前中国的单一指标和给予被警告企业的缓冲期远落后于美国的制度,虽然在2012年的改革中加入了多维度的标准,但相比与美国还需时间发展。陈贺鸿(2019)认为经历了多次的退市制度的改革之后,在退市这一规则中主要的痛点就在于在国内的证券市场中对于投资者的保护机制的不完善和经营不良的上市公司退市难这两大难题。而对于经营不善的上市公司退市难的这一问题,张跃文(2020)认为其主要原因在于壳资源在市场中的稀缺性和退市制度不完善。对于面值退市,郑彧等(2021),面值退市制度的特殊性有其可以发挥的独特作用,但其由不少空间需要完善,比如风险警示作用、对于市场投资者的保护还有缓冲规则制度等方面。
........................
第3章退市新规影响及案例选择...................................13
3.1.退市新规的相关内容.......................13
3.1.1.退市制度的发展历史...........................................13
3.1.2.退市新规的实施效果...................................14
第4章案例介绍...........................................16
4.1.皇台酒业概况.......................................16
4.1.1.行业分析...........................................16
4.1.2.公司介绍.......................................16
第5章案例分析.........................................21
5.1.盈余管理动因分析.................................21
5.1.1.“保壳”目的.........................................21
5.1.2.管理层压力.............................21
第5章案例分析
5.1.盈余管理动因分析
皇台酒业二十余年的上市过程中,一直处于经营不佳的状态,并且业绩的起伏也较大,在某些年份有明显的盈余管理动机,以下就从“保壳”目的、管理层压力、筹集资产和ST制度存在弹性这四个方面对皇台酒业的盈余管理动因进行分析。
5.1.1.“保壳”目的
在我国证券市场上市的过程十分漫长,条件也十分严格,而在正常的申请上市之外,借助别的公司的壳资源上市来说就是一个相对容易的的方式。因此对于急于上市的公司来说,漫长的排队期和审核显然是难以接受的,那对于这种公司来说上市公司本身就是一种高价值的稀缺资源。而相对那些已经上市成功,但经营状况不佳甚至连年亏损的企业来说,为了以后可以卖壳获取收益,公司就会竭尽全力进行“保壳”。退一步讲,就算打算出售壳资源,但结果退市后的公司如果想要再次上市将面临更严格的审查,因此不论哪种情况被给予退市警告的上市公司无论如何都会用尽一切努力摘帽。
此外,本案例公司皇台酒业处于的白酒行业在A股也有一定特殊性。迄今为止,A股共有19家白酒企业通过IPO上市,其中13家都是2003年之前上市成功的,最近的金徽酒则是2016年上市,白酒企业上市的脚步明显放缓。至今已有八年的空白期,多家企业在这期间IPO失败。在2023年2月1日注册制的实施之后,监管部门发布的文件显示,白酒将被列入A股受限行业,并且白酒企业也不允许跨行业借壳上市,因此皇台酒业作为白酒行业的壳资源,其价值相较于普通的壳资源来说价值也更高,相对的管理层的“保壳”动机也就更加的强烈。

会计学论文参考
..........................
第6章结论和建议
6.1.结论
在过去的几十年里,我国的资本市场从零开始飞速发展至今已有了庞大的规模,期间伴随这规则制度的一步步完善,在关注速度的同时,也在渐渐提高对质量的重视。退市制度的完善对于净化资本市场有着重要的作用,更完善的制度能让那些在资本市场上滥竽充数的不符合标准的公司快速出清市场,使得资金流向那些真正有需求的企业,给予投资者和创业者更良好的环境。虽然说效率低下的制度会拖慢发展的速度,但也不存在完美的制度,在市场上就有一些已不符合上市条件的公司来通过盈余管理的手段进行对业绩和资产的掩饰。本文通过单一的案例研究法,研究皇台酒业的在多次摘帽戴帽中所采用的盈余管理手段,通过分析这些行为的动机、实施和影响等,最终得出以下结论:
第一,退市新规出台后,皇台酒业所实施的盈余管理程度明显降低。面对退市的风险,皇台酒业出于保壳、管理层谋求私利以及缓解资金压力等目的,进行了包括调节坏账比例、操纵非经常性损益和关联方交易等方式的盈余管理行为,实现了扭亏为盈和虚增收入的目的。皇台酒业在实施盈余管理的过程中,对于应计盈余管理和真实盈余管理均有使用。而通过对皇台酒业盈余管理的识别,皇台在退市新规出台后其盈余管理程度明显下降,特别是利用非经常性损益的真实盈余管理和应计盈余管理。
第二,退市新规出台后,皇台酒业的盈余管理行为的选择上造成了影响。退市新规在指标和流程上的优化,加大了盈余管理的难度,对于优化市场秩序和维护健康的交易环境是有利的。首先对于取消三年的缓冲期,皇台酒业需要寻求一些更激进并且直接有效的手段来改善业绩。其次主营业务收入的限制,让此前皇台更改主营业务成为隐患,急需在主营业务收入上改善。最后扣非净利润则堵死了政府补助等手段,对于企业的真实经营能力提出要求。总的来看,在退市新规的出台后皇台酒业将更多的应计盈余管理转为了真实盈余管理,可见在新的退市新规下,皇台酒业还是可以利用一些手段进行盈余管理行为,可见退市新规仍旧有可以优化的细节。
参考文献(略)


