追随原型−特质一致性对员工创新行为的影响——跨层的调
时间:2022-12-24
来源:www.www.jbevzenko.com
本文是一篇创业管理论文,本研究分别以组织地位感知和公民压力为中介变量,解释了“有效追随者”身份虽然能为员工带来资源,为员工创新提供更多支持,但也带来了隐形的额外工作要求,因而遏制了员工创新。
第1章 绪论
1.1 选题背景
企业成功离不开领导者的卓越才能,知名企业领导者的光辉事迹也被无数次讨论解读,以求学习经验、复制成功。华为任正非“不惑之年始见春”,身体力行定义着中国的企业家精神;马云的阿里巴巴成为一个时代的象征和符号;马化腾将腾讯打造成互联网商业帝国,创造出“互联网+”的生态体系…社会上普遍存在对领导者的崇尚和宣扬,却在一定程度上忽视了追随者与领导者之间的相互配合。就像马云喜欢“聪明、乐观、皮实、自省”的下属,李彦宏希望员工“一点就通”,不同企业领导的用人准则并不相同,与“心仪”的下属互相配合协作,才能有效上传下达,实现团队和企业目标。
而被誉为“中国巴菲特”的步步高创始人段永平,与志同道合的追随者勠力同心,使企业获得了巨大成功:陈明永在步步高视听电子的基础上创建了OPPO公司,沈炜在步步高通讯业务的基础上创建了VIVO公司,金志江则接管了步步高教育公司,最终形成了数字视听产品、通信设备、教育电子产品三大事业体系。正如Kellerman(2008)所言,“追随者决定企业成败”,追随者是否得到领导者认可、追随者与领导者之间的互动,影响着追随者的情感、态度和行为,继而影响着追随者的产出和企业绩效。
由于上下级天然的地位、权力、资源不对等,下级往往从属于上司,因而下级的态度、行为等与领导的管理方式、关系交换等密切相关(陶厚永,李薇,陈建安,李玲,2014)。而员工作为企业竞争发展的主力军,他们的情感、态度、行为也对企业的成长至关重要,这其中最受关注的行为之一即是员工的创新行为。员工创新是实现组织创新不可或缺的重要条件,在提升组织创新绩效和竞争力等方面发挥着不可替代的作用。员工创新是一个复杂的多阶段过程,包括产生创造性想法、推广和实施新创意等(Scott & Bruce, 1994),并且这一过程还受个体特征、组织成员和环境等诸多因素的影响。而在管理实践中,如何有效激发员工创新热情,提供员工创新所需支持,仍旧是困扰企业的现实问题。
1.2 研究目的
本研究基于工作要求−资源模型,探索追随原型−特质一致性对员工创新行为的影响。在文献整理和实证研究的基础之上,希望能实现以下研究目的:
1. 通过发放问卷进行实证研究,进一步验证追随原型、创新行为、组织地位感知、公民压力、差错管理氛围等量表在新的时代背景下在东方组织环境中的适用性;
2. 探讨追随原型−特质一致性对员工创新行为的影响;
3. 以工作要求−资源模型为理论基础,探讨组织地位感知、公民压力在上述关系中所起到的中介作用;
4. 探讨组织差错管理氛围对上述关系的调节作用,明确上述关系的发生情境和条件。
第2章 文献综述
2.1 追随原型−特质一致性研究综述
大多与领导力相关的研究往往从领导者视角出发,较少关注追随者。而领导的有效性依赖于追随者的意愿,并且组织中几乎所有人都是追随者,因此,对追随者的研究同样至关重要。随着学者们将社会认知理论引入追随研究领域,内隐追随这一研究主题得到越来越多的关注。领导者个人能力的发挥和领导风格的体现离不开与追随者的互动,从追随者视角出发,研究领导力的形成过程,能更深入、更清晰地帮助我们理解内隐认知在领导—追随过程中的作用,也有利于在实践中更针对性地促进领导者及追随者的积极心理与行为。
2.1.1 追随原型−特质一致性的内涵
追随原型−特质一致性是指领导者追随原型与员工实际追随特质之间的匹配,用以描述员工在多大程度上符合领导心中的理想下属形象(彭坚,王震,2017)。要梳理追随原型−特质一致性的相关研究,首先需要了解内隐追随的相关概念。
(一)内隐追随的概念
内隐社会认知理论提出,虽然个体无法清晰回忆起过去的某一经验,但这一经验会潜移默化地影响个体的后续判断和行为(Greenwald & Banaji, 1995)。这一理论被引入领导力领域后,衍生出了内隐领导理论(Implicit Leadeship theories, ILTs)。内隐领导理论指出,追随者会用大脑中既有的一套标准去评价领导者,这一标准描述了个体心中关于领导者应当具备的特质及行为的认知结构,即内隐领导。内隐领导是追随者对领导—追随关系的期望和内在标准,主要关注追随者对领导的需求(need for leadership)(Devries & Van Gelder, 2005)。
同样地,个体还具有一套评价追随力的标准,它是个体在社会化过程中形成的、关于追随者应该具备的特质与表现的行为的认知结构(Sy, 2010),即内隐追随理论(Implicit Followership theories, IFTs)。内隐追随是对追随者身份的内在期望和认知图示,个人会根据以往经验,自动比较追随者与自身已形成的内在基准,并据此产生相应的态度和行为反应(Lord, Foti, & De Vader, 1984),内隐追随是领导者对领导—追随关系的期望和内在标准,重点在于领导对追随者的需求(need for followership)。
2.2创新行为文献综述
创新行为是管理研究中经久不衰的话题,对员工个人职业生涯和组织发展都极具重要性。尤其在改革创新的时代精神引领下,创新在整个社会蔚然成风。而在具体组织背景中,尽管创新的重要性不言而喻,如何激励员工创新却依旧是一个难题。因此,有必要对相关的理论和概念进行梳理,以帮助我们更好地理解与应用。
2.2.1创新行为的内涵
(一)创新与创造力
20世纪初,熊彼特在《经济发展理论》一书中,首次提出了创新的基本概念和思想体系,并自此将创新引入研究领域。创新是一种新的生产函数的形成。企业、组织或者个人为了获取潜在利润,将生产要素和生产条件的新组合引入生产系统,包括引进新产品、引用或开发新技术、开辟新市场、获取新资源和实现新的产业组织形式等(Schumpeter, 1934)。此后也相继有其他学者提出了自己的见解,从不同的侧重点对创新展开定义。Schon(1967)认为,创新是一个从模糊到具体的过程,把无法精确估计测量的不确定因素转化成可量化的风险评估过程。King和Anderson(2002)则认为,创新是进入社会环境的任意新事物,它以新想法为基础,而有意识地引入新事物的目的是提供利益,而非单纯追求变动,创新的结果和过程都能够影响公众和社会。由以上定义可见,创新这一概念在发展过程中具有两个关键内涵:第一,它是“新”的,以前没有的,不管它“新”的程度如何;第二,它是有价值的。
在研究早期,创新(Innovation)和创造力(Creativity)易被混淆,二者在管理学领域中均被广泛使用,因此需要明确二者关系。创造力指新发明或新思想,是创新的构思过程,是人的认知过程;“创新”包含所有新主意的建议和应用,更应该被视作一个社会过程。对于二者的关系,目前研究主要有以下两种取向:第一种,递进关系,创造力是创新的第一阶段,因为创造侧重在新思想产生,创新侧重在新思想的实施(Mumford & Gustafson, 1988),只有将创造力阶段产生的新思想或新方法投入应用,才能实现创新;第二种,隶属关系,创造力是创新的一部分,创造力贯穿于创新全过程,体现在创新的各个环节,不只是在早期阶段。
第3章 理论与假设 ................................. 33
3.1 工作要求−资源模型 ............................. 33
3.2 研究假设提出 ...................................... 33
第4章 问卷设计与数据收集 ..................... 39
4.1 问卷设计 ................................. 39
4.1.1 追随原型−特质一致性测量 ................................ 39
4.1.2 创新行为测量 .............................. 39
第5章 数据分析与假设验证 ............................ 43
5.1 信度和效度检验 .............................. 43
5.1.1 各量表信度分析 ......................... 43
5.1.2 共同方法偏差检验 ....................... 43
第6章 研究结果讨论
6.1 假设检验结果
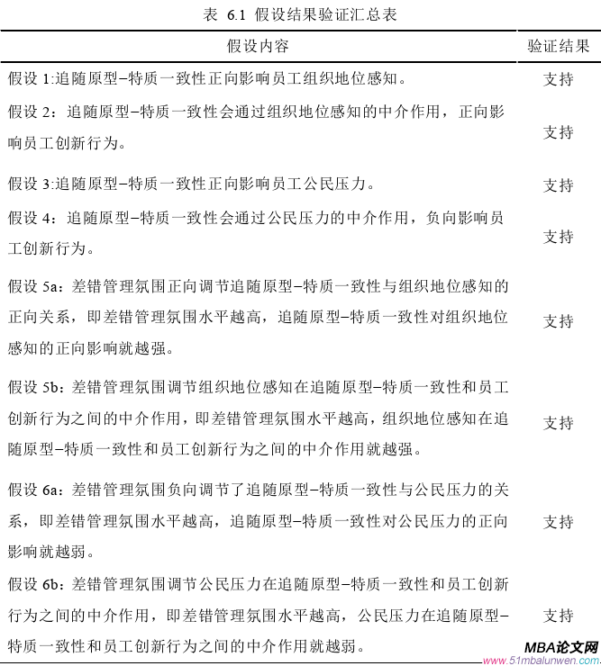
本研究通过对45家组织的393条上下级配对数据进行分析,对前文所提假设进行检验,结果汇总如下表 6.1所示。
第7章 研究结论与展望
7.1 研究结论
本研究基于工作要求-资源模型,探讨了追随原型−特质一致性分别通过组织地位感知和公民压力影响员工创新行为,并考察了组织差错管理氛围的调节作用,经过实证研究主要得到了以下结论:
(1)追随原型−特质一致性正向影响员工组织地位感知;(2)追随原型−特质一致性会通过组织地位感知的中介作用,正向影响员工创新行为;(3)追随原型−特质一致性正向影响员工公民压力;(4)追随原型−特质一致性会通过公民压力的中介作用,负向影响员工创新行为;(5)差错管理氛围正向调节追随原型−特质一致性与组织地位感知的正向关系,即差错管理氛围水平越高,追随原型−特质一致性对组织地位感知的正向影响就越强;(6)差错管理氛围调节组织地位感知在追随原型−特质一致性和员工创新行为之间的中介作用,即差错管理氛围水平越高,组织地位感知在追随原型−特质一致性和员工创新行为之间的中介作用就越强;(7)差错管理氛围负向调节了追随原型−特质一致性与公民压力的关系,即差错管理氛围水平越高,追随原型−特质一致性对公民压力的正向影响就越弱;(8)差错管理氛围调节公民压力在追随原型−特质一致性和员工创新行为之间的中介作用,即差错管理氛围水平越高,公民压力在追随原型−特质一致性和员工创新行为之间的中介作用就越弱。
参考文献(略)
第1章 绪论
1.1 选题背景
企业成功离不开领导者的卓越才能,知名企业领导者的光辉事迹也被无数次讨论解读,以求学习经验、复制成功。华为任正非“不惑之年始见春”,身体力行定义着中国的企业家精神;马云的阿里巴巴成为一个时代的象征和符号;马化腾将腾讯打造成互联网商业帝国,创造出“互联网+”的生态体系…社会上普遍存在对领导者的崇尚和宣扬,却在一定程度上忽视了追随者与领导者之间的相互配合。就像马云喜欢“聪明、乐观、皮实、自省”的下属,李彦宏希望员工“一点就通”,不同企业领导的用人准则并不相同,与“心仪”的下属互相配合协作,才能有效上传下达,实现团队和企业目标。
而被誉为“中国巴菲特”的步步高创始人段永平,与志同道合的追随者勠力同心,使企业获得了巨大成功:陈明永在步步高视听电子的基础上创建了OPPO公司,沈炜在步步高通讯业务的基础上创建了VIVO公司,金志江则接管了步步高教育公司,最终形成了数字视听产品、通信设备、教育电子产品三大事业体系。正如Kellerman(2008)所言,“追随者决定企业成败”,追随者是否得到领导者认可、追随者与领导者之间的互动,影响着追随者的情感、态度和行为,继而影响着追随者的产出和企业绩效。
由于上下级天然的地位、权力、资源不对等,下级往往从属于上司,因而下级的态度、行为等与领导的管理方式、关系交换等密切相关(陶厚永,李薇,陈建安,李玲,2014)。而员工作为企业竞争发展的主力军,他们的情感、态度、行为也对企业的成长至关重要,这其中最受关注的行为之一即是员工的创新行为。员工创新是实现组织创新不可或缺的重要条件,在提升组织创新绩效和竞争力等方面发挥着不可替代的作用。员工创新是一个复杂的多阶段过程,包括产生创造性想法、推广和实施新创意等(Scott & Bruce, 1994),并且这一过程还受个体特征、组织成员和环境等诸多因素的影响。而在管理实践中,如何有效激发员工创新热情,提供员工创新所需支持,仍旧是困扰企业的现实问题。
1.2 研究目的
本研究基于工作要求−资源模型,探索追随原型−特质一致性对员工创新行为的影响。在文献整理和实证研究的基础之上,希望能实现以下研究目的:
1. 通过发放问卷进行实证研究,进一步验证追随原型、创新行为、组织地位感知、公民压力、差错管理氛围等量表在新的时代背景下在东方组织环境中的适用性;
2. 探讨追随原型−特质一致性对员工创新行为的影响;
3. 以工作要求−资源模型为理论基础,探讨组织地位感知、公民压力在上述关系中所起到的中介作用;
4. 探讨组织差错管理氛围对上述关系的调节作用,明确上述关系的发生情境和条件。
2.1 追随原型−特质一致性研究综述
大多与领导力相关的研究往往从领导者视角出发,较少关注追随者。而领导的有效性依赖于追随者的意愿,并且组织中几乎所有人都是追随者,因此,对追随者的研究同样至关重要。随着学者们将社会认知理论引入追随研究领域,内隐追随这一研究主题得到越来越多的关注。领导者个人能力的发挥和领导风格的体现离不开与追随者的互动,从追随者视角出发,研究领导力的形成过程,能更深入、更清晰地帮助我们理解内隐认知在领导—追随过程中的作用,也有利于在实践中更针对性地促进领导者及追随者的积极心理与行为。
2.1.1 追随原型−特质一致性的内涵
追随原型−特质一致性是指领导者追随原型与员工实际追随特质之间的匹配,用以描述员工在多大程度上符合领导心中的理想下属形象(彭坚,王震,2017)。要梳理追随原型−特质一致性的相关研究,首先需要了解内隐追随的相关概念。
(一)内隐追随的概念
内隐社会认知理论提出,虽然个体无法清晰回忆起过去的某一经验,但这一经验会潜移默化地影响个体的后续判断和行为(Greenwald & Banaji, 1995)。这一理论被引入领导力领域后,衍生出了内隐领导理论(Implicit Leadeship theories, ILTs)。内隐领导理论指出,追随者会用大脑中既有的一套标准去评价领导者,这一标准描述了个体心中关于领导者应当具备的特质及行为的认知结构,即内隐领导。内隐领导是追随者对领导—追随关系的期望和内在标准,主要关注追随者对领导的需求(need for leadership)(Devries & Van Gelder, 2005)。
同样地,个体还具有一套评价追随力的标准,它是个体在社会化过程中形成的、关于追随者应该具备的特质与表现的行为的认知结构(Sy, 2010),即内隐追随理论(Implicit Followership theories, IFTs)。内隐追随是对追随者身份的内在期望和认知图示,个人会根据以往经验,自动比较追随者与自身已形成的内在基准,并据此产生相应的态度和行为反应(Lord, Foti, & De Vader, 1984),内隐追随是领导者对领导—追随关系的期望和内在标准,重点在于领导对追随者的需求(need for followership)。
2.2创新行为文献综述
创新行为是管理研究中经久不衰的话题,对员工个人职业生涯和组织发展都极具重要性。尤其在改革创新的时代精神引领下,创新在整个社会蔚然成风。而在具体组织背景中,尽管创新的重要性不言而喻,如何激励员工创新却依旧是一个难题。因此,有必要对相关的理论和概念进行梳理,以帮助我们更好地理解与应用。
2.2.1创新行为的内涵
(一)创新与创造力
20世纪初,熊彼特在《经济发展理论》一书中,首次提出了创新的基本概念和思想体系,并自此将创新引入研究领域。创新是一种新的生产函数的形成。企业、组织或者个人为了获取潜在利润,将生产要素和生产条件的新组合引入生产系统,包括引进新产品、引用或开发新技术、开辟新市场、获取新资源和实现新的产业组织形式等(Schumpeter, 1934)。此后也相继有其他学者提出了自己的见解,从不同的侧重点对创新展开定义。Schon(1967)认为,创新是一个从模糊到具体的过程,把无法精确估计测量的不确定因素转化成可量化的风险评估过程。King和Anderson(2002)则认为,创新是进入社会环境的任意新事物,它以新想法为基础,而有意识地引入新事物的目的是提供利益,而非单纯追求变动,创新的结果和过程都能够影响公众和社会。由以上定义可见,创新这一概念在发展过程中具有两个关键内涵:第一,它是“新”的,以前没有的,不管它“新”的程度如何;第二,它是有价值的。
在研究早期,创新(Innovation)和创造力(Creativity)易被混淆,二者在管理学领域中均被广泛使用,因此需要明确二者关系。创造力指新发明或新思想,是创新的构思过程,是人的认知过程;“创新”包含所有新主意的建议和应用,更应该被视作一个社会过程。对于二者的关系,目前研究主要有以下两种取向:第一种,递进关系,创造力是创新的第一阶段,因为创造侧重在新思想产生,创新侧重在新思想的实施(Mumford & Gustafson, 1988),只有将创造力阶段产生的新思想或新方法投入应用,才能实现创新;第二种,隶属关系,创造力是创新的一部分,创造力贯穿于创新全过程,体现在创新的各个环节,不只是在早期阶段。
第3章 理论与假设 ................................. 33
3.1 工作要求−资源模型 ............................. 33
3.2 研究假设提出 ...................................... 33
第4章 问卷设计与数据收集 ..................... 39
4.1 问卷设计 ................................. 39
4.1.1 追随原型−特质一致性测量 ................................ 39
4.1.2 创新行为测量 .............................. 39
第5章 数据分析与假设验证 ............................ 43
5.1 信度和效度检验 .............................. 43
5.1.1 各量表信度分析 ......................... 43
5.1.2 共同方法偏差检验 ....................... 43
第6章 研究结果讨论
6.1 假设检验结果
本研究通过对45家组织的393条上下级配对数据进行分析,对前文所提假设进行检验,结果汇总如下表 6.1所示。
7.1 研究结论
本研究基于工作要求-资源模型,探讨了追随原型−特质一致性分别通过组织地位感知和公民压力影响员工创新行为,并考察了组织差错管理氛围的调节作用,经过实证研究主要得到了以下结论:
(1)追随原型−特质一致性正向影响员工组织地位感知;(2)追随原型−特质一致性会通过组织地位感知的中介作用,正向影响员工创新行为;(3)追随原型−特质一致性正向影响员工公民压力;(4)追随原型−特质一致性会通过公民压力的中介作用,负向影响员工创新行为;(5)差错管理氛围正向调节追随原型−特质一致性与组织地位感知的正向关系,即差错管理氛围水平越高,追随原型−特质一致性对组织地位感知的正向影响就越强;(6)差错管理氛围调节组织地位感知在追随原型−特质一致性和员工创新行为之间的中介作用,即差错管理氛围水平越高,组织地位感知在追随原型−特质一致性和员工创新行为之间的中介作用就越强;(7)差错管理氛围负向调节了追随原型−特质一致性与公民压力的关系,即差错管理氛围水平越高,追随原型−特质一致性对公民压力的正向影响就越弱;(8)差错管理氛围调节公民压力在追随原型−特质一致性和员工创新行为之间的中介作用,即差错管理氛围水平越高,公民压力在追随原型−特质一致性和员工创新行为之间的中介作用就越弱。
参考文献(略)
相关阅读
- 创业管理论文:金轮科创油淬火钢丝项目商业计划书2015-09-14
- 高校毕业生择业信息源对于择业意向的影响研究2015-10-12
- 鑫和投资的运营创业管理与发展策略研究2018-02-01
- 农行景德镇分行信货风险管理研究2018-02-13
- 创业机会识别管理对创业职业转换决策的效应研究2020-02-27
- 基于政府管理视角下的孝感市高校大学生创新创业管...2020-03-15
- 创业管理硕士研究生的毕业论文要求多少字?要求3万...2020-04-09
- 民办高校创业基地管理研究--以郑州科技学院为例2020-04-20
- 创业成长型企业内部控制有效性管理研究2020-05-01
- 福州CA免漆家具有限公司创业计划管理研究2020-07-26


