W矿业集团国际化战略思考
时间:2022-11-11
来源:www.jbevzenko.com
本文是一篇战略管理论文,本文结合该集团的内部优劣势,利用SWOT分析矩阵确定其主要战略选择,该集团应当抓住目前国际矿业整合的机遇,在巩固好自身原有矿产项目优势的基础上,加速布局一带一路沿线国家的其他矿种,尤其是新能源金属矿种,进入高附加值矿产市场,并做好逆周期收购准备,在部分国家因疫情影响导致矿产开发不顺利的背景下,抄底优质矿山。
第一章企业国际化理论与战略研究文献综述
第一节企业国际化理论研究文献综述
根据海内外相关学者的研究,根据发达国家经济体与发展中国家经济体企业差异,结合中国企业国际化发展实际,总结企业国际化理论主要有两部分:主要适用于发达国家企业的企业国际化经典理论和适用于发展中国家企业的发展中国家国际化理论。
一、企业国际化经典理论
海默(1960)提出垄断优势理论,即在全球化背景下,任何一家身处完全竞争市场的企业都不可能有操控市场的力量,要素价格和产品价格处在同等水平,难以产生超额收益。因此,向本国领域以外的地方投资和扩展市场能够得利是由于市场非完全竞争的缘故,在本国获得垄断优势积累资本后,可以向海外市场扩张并复制,使得企业在与东道国企业竞争的过程中处于上风,维持垄断高价,导致不完全竞争和寡占格局。
艾萨德(1960)提出区位优势理论,由于市场非完全竞争和垄断优势只是部分解释了企业国际化的动力,但未触及更深层级的原因,企业拥有市场优势并不能直接证明对外投资优于出口,企业可以不进行国际化发展,而是在本国生产并将产品出口到第三国市场,因此,必须引入企业母国的区位因素来分析才能明确企业为何不辞劳苦远赴异国投资的原因。这其中的主要区位因素包括劳动成本,市场购销因素、贸易壁垒、政府政策等方面,这些区位优势协同作用共同促成了企业对外投资的动力。
巴克莱、卡森(1976)提出内部化优势理论,该理论的观点同样是市场不完全,认为市场不完全不单单只在最终产品市场上出现,在中间产品市场上一样存在,中间产品除了通常意义上的原材料和零部件以外,也指代知识、技术、管理、专利等“智力中间品”。
第二节企业国际化战略研究文献综述
企业国际化战略是将国际化理论的落实的一系列策略,本节结合中国企业国际化实际,主要包括两个部分:国际化战略选择、国际化战略实施。
一、国际化战略选择
钱德勒(1962)指出企业国际化战略应该和长远发展目标结合,主要有四种战略选择,即国际战略、多国本土化战略、全球战略、跨国战略。国际战略是企业在本国开发出成熟的技术和管理体系后向海外市场移植,由总公司负责制定实施;多国本土化战略是将企业的战略和业务决策权力下放到海外公司的战略或业务单元中执行,让海外公司提供和本土一样的产品或服务;全球化战略以规模经济为追求,将业务和产品高度标准化,方便异地复制和推广获得超高利润;跨国战略则是全局性重大战略由母公司制定,区域性战略则由海外公司在母公司的战略框架下自行制定。
安索夫(1983)认为国际化战略选择需要根据所面对的市场结构、体制机制和竞争水平等因素来决定。当所面对市场环境较为开放时,适宜用市场-竞争战略,在新旧产品和新旧市场之间做好资源投放让利益最大化;当所面对的体制机制合作基础较为完善时,应当与行业内外的企业做好合作;当自身竞争优势较为突出时,应当采取竞争战略获得市场主动权。
二、国际化战略实施
张娟(2007)认为国际化战略实施需要围绕目标国产业政策,法律法规,社会风俗,资源禀赋等方面进行全面分析,理清系统风险才能制定实施步骤。而国外学者如安索夫、罗特等(1983)认为根据国际市场控制度的不同,国际化战略有四种实施方式,分别是出口、东道国设立外销部门、合资企业、设立全资公司。希特(2000)在此基础上后续有加入了特许经营、联盟等实施方式。巴林(1991)根据企业的资金实力和国际化阶段不断提高,提出成熟的国际化企业对合资方式会逐渐排斥,更加倾向于独资或并购模式,反之,如果自身资本缺乏以及国际化经验不足,则更倾向于降低交易成本,选择特许经营、合资等方式。李卓、谢光亚等(2006)国内学者则认为针对中国企业的情况,在海外实施国际化战略时需要时刻根据国内发展态势做出调整,以稳固国内基本盘为重点,不可盲目照搬西方理论,需要因地因时制宜选择实施方式。
第二章W矿业集团国际化发展概况
第一节总体经营状况
W矿业集团于1985年成立于中国福建省,注册资本100亿人民币,经过三十多年的发展,已成为在国内15个省份和海外13个一带一路沿线国家拥有大量优质矿产储备的中资有色矿业龙头企业。目前《财富》世界500强排名第486位,在全球范围内拥有42596名员工,该集团以金、铜、锌等有色矿产勘探开采业务起家,逐步拓展产业链至有色金属冶炼化工方面,是全球少数拥有全流程矿产绿色开发冶炼技术的大型矿业企业,拥有包括哥伦比亚武里蒂卡金矿、刚果(金)卡莫阿铜矿,塞尔维亚佩吉铜-金矿等一批海外高知名度矿山,其矿产资源占有量及矿山建设运营水平均居于世界先进行列。
一、业务分布
W集团核心业务是矿山开发与运营,其中铜、金矿开采占据主导地位,其次是锌、铝、铁等高增长金属,最后是少量新能源产业关联金属开采。围绕着以上重点布局矿种开发,并构建产学研一体式矿业工程研发体系,统筹勘探、采选、冶金、环保各个环节。还有其他支撑业务,主要包括:
(一)清洁能源与生态环保
在矿山与冶炼企业配套建设太阳能、风能、水能等清洁动力能源,投资“氢能”等清洁储能相关材料产业,强化矿山与冶炼企业生态环保产业能力,关注矿山闭坑、尾矿库闭库等生态工程建设。
(二)矿业贸易与物流
探索与矿业开发相关联的贸易、物流业务,着眼建立全球化负责任供应链。
第二节国际化战略动因与目标
一、国际化战略动因
(一)技术突破
W集团作为发展中国家矿业企业,其国际化动因在于对于低品位矿源开采及提纯技术的突破,并在国内福建、西藏、新疆地区取得可观经济效益。根据小规模技术理论,拓展海外市场将会是实现更高盈利的重要方式
(二)国内资源限制
由于我国资源禀赋限制和长期粗放式开采,许多矿脉被破坏,矿产品位不断降低,不少矿山都随着开发的深入由富矿转变为贫矿,开采和冶炼难度逐渐增大,生产成本也逐步上升,自2001年加入世贸组织以来,集团下属冶炼厂的原矿进口比例以年均20%的速度激增,至2010年左右,尽管进口原矿的价格仍然低于国内的生产成本,但供应链风险已不可忽视。
同时看到由于国际局势变动,国际矿业巨头力拓、必和必拓、淡水河谷三家联合哄抬对中国钢铁企业的铁矿石出口价格,导致我国许多钢企经营举步维艰的残酷现实,产生经营危机感。加上国内产矿会受国内环境限制,想占有其他高价值矿种,必须将目光投向海外国家和地区,该集团为维护自身可持续发展,掌握供应主动权,扩大在国内的市场份额,走上了国际化发展道路。
二、国际化战略目标
W矿业集团以技术创新为基础,技术转化和工程实践为根本,以开拓国际有色矿产开发市场,占有国内原材料市场稀缺的有色金属矿产资源为主要任务。战略使命是在全球范围内对部分大宗有色矿产(铜、锌、金、锂、钴、镍)具备一定的定价能力,成为向国内生产建设提供稳定的有色金属原矿和精矿以及其他金属原材料产品的供应商,改变国内下游企业原料端价格长期受制于国外大型矿业集团的局面,保障国内部分对外依存度较高的有色金属供应。
第三章W矿业集团国际化战略外部环境分析.......................19
第一节PEST分析.............................19
一、政策环境分析(P).....................19
二、经济环境分析(E)............................20
第四章W矿业集团国际化战略内部环境分析.....................31
第一节企业资源分析...........................31
一、人力资源分析......................31
二、矿产资源分析..........................32
第五章W矿业集团国际化战略选择、建议与保障措施....................39
第一节W矿业集团SWOT战略选择分析............................39
一、优势-机会战略(SO).............................40
二、劣势-机会战略(WO)..........................40
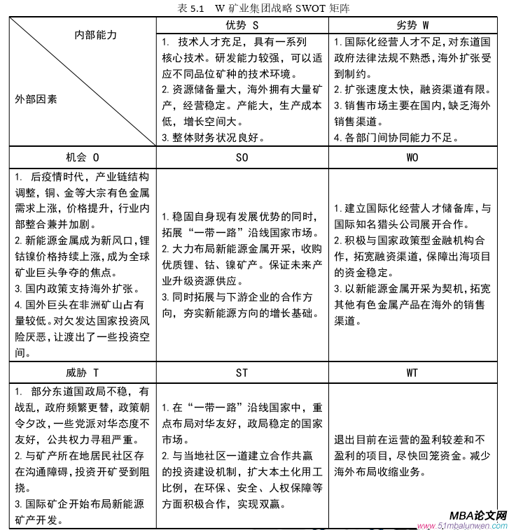
第五章W矿业集团国际化战略选择、建议与保障措施
第一节W矿业集团SWOT战略选择分析
SWOT分析法是结合企业内部优势(S)、劣势(W)和外部机遇(O)、威胁(T)四方面因素从而做出战略选择分析方法。本章通过对前两章对企业外部和内部环境的分析总结,列出SWOT矩阵,对不同的战略进行选择,并提出W矿业集团国际化战略的建议。
第六章研究结论与未来展望
第一节研究结论
本文以W矿业集团国际化战略作为研究对象,梳理了学界关于企业国际化的经典理论和战略模式。结合文献研究与案例分析方法,对W矿业集团的现状,国际化发展的三个阶段分别取得的成果进行总结,梳理其国际化发展脉络。并初步总结其国际化发展中的不足之处,主要在于国际化人才缺乏,处理项目所在地社区问题经验缺乏,以及应对国外政策风险能力弱等方面。
之后用宏观外部环境分析工具分析其国际化发展将会面临的政策环境、经济环境、社会环境、技术环境等方面。描述宏观各方面环境的大致情况,然后用波特五力分析法对该集团所面临的行业外部环境,即产业内的潜在进入者、购买方议价能力、供应方定价能力、行业内竞争对手、替代品威胁等因素进行分析。找出其发展面临的外部风险和机遇。
最后结合该集团的内部优劣势,利用SWOT分析矩阵确定其主要战略选择,该集团应当抓住目前国际矿业整合的机遇,在巩固好自身原有矿产项目优势的基础上,加速布局一带一路沿线国家的其他矿种,尤其是新能源金属矿种,进入高附加值矿产市场,并做好逆周期收购准备,在部分国家因疫情影响导致矿产开发不顺利的背景下,抄底优质矿山。
此外,细分具体战略建议,要扩大国际化人才招聘和培养的规模,拓宽海外销售和融资渠道,扩大海外买矿规模,增强部门协同,切入高附加值市场,更加注重项目地社会治理工作,为未来发展指明主攻方向。从具体战略建议出发,确立其国际化战略的各项保障措施需要做到对内要进行风险管控,组织变革和运营改革,提升自身形象,加强企业公共关系建设,提高中外员工的内部凝聚力,使自身成为各东道国的优秀企业公民,为将来更大规模的国家化发展奠定基础。
参考文献(略)
第一章企业国际化理论与战略研究文献综述
第一节企业国际化理论研究文献综述
根据海内外相关学者的研究,根据发达国家经济体与发展中国家经济体企业差异,结合中国企业国际化发展实际,总结企业国际化理论主要有两部分:主要适用于发达国家企业的企业国际化经典理论和适用于发展中国家企业的发展中国家国际化理论。
一、企业国际化经典理论
海默(1960)提出垄断优势理论,即在全球化背景下,任何一家身处完全竞争市场的企业都不可能有操控市场的力量,要素价格和产品价格处在同等水平,难以产生超额收益。因此,向本国领域以外的地方投资和扩展市场能够得利是由于市场非完全竞争的缘故,在本国获得垄断优势积累资本后,可以向海外市场扩张并复制,使得企业在与东道国企业竞争的过程中处于上风,维持垄断高价,导致不完全竞争和寡占格局。
艾萨德(1960)提出区位优势理论,由于市场非完全竞争和垄断优势只是部分解释了企业国际化的动力,但未触及更深层级的原因,企业拥有市场优势并不能直接证明对外投资优于出口,企业可以不进行国际化发展,而是在本国生产并将产品出口到第三国市场,因此,必须引入企业母国的区位因素来分析才能明确企业为何不辞劳苦远赴异国投资的原因。这其中的主要区位因素包括劳动成本,市场购销因素、贸易壁垒、政府政策等方面,这些区位优势协同作用共同促成了企业对外投资的动力。
巴克莱、卡森(1976)提出内部化优势理论,该理论的观点同样是市场不完全,认为市场不完全不单单只在最终产品市场上出现,在中间产品市场上一样存在,中间产品除了通常意义上的原材料和零部件以外,也指代知识、技术、管理、专利等“智力中间品”。
第二节企业国际化战略研究文献综述
企业国际化战略是将国际化理论的落实的一系列策略,本节结合中国企业国际化实际,主要包括两个部分:国际化战略选择、国际化战略实施。
一、国际化战略选择
钱德勒(1962)指出企业国际化战略应该和长远发展目标结合,主要有四种战略选择,即国际战略、多国本土化战略、全球战略、跨国战略。国际战略是企业在本国开发出成熟的技术和管理体系后向海外市场移植,由总公司负责制定实施;多国本土化战略是将企业的战略和业务决策权力下放到海外公司的战略或业务单元中执行,让海外公司提供和本土一样的产品或服务;全球化战略以规模经济为追求,将业务和产品高度标准化,方便异地复制和推广获得超高利润;跨国战略则是全局性重大战略由母公司制定,区域性战略则由海外公司在母公司的战略框架下自行制定。
安索夫(1983)认为国际化战略选择需要根据所面对的市场结构、体制机制和竞争水平等因素来决定。当所面对市场环境较为开放时,适宜用市场-竞争战略,在新旧产品和新旧市场之间做好资源投放让利益最大化;当所面对的体制机制合作基础较为完善时,应当与行业内外的企业做好合作;当自身竞争优势较为突出时,应当采取竞争战略获得市场主动权。
二、国际化战略实施
张娟(2007)认为国际化战略实施需要围绕目标国产业政策,法律法规,社会风俗,资源禀赋等方面进行全面分析,理清系统风险才能制定实施步骤。而国外学者如安索夫、罗特等(1983)认为根据国际市场控制度的不同,国际化战略有四种实施方式,分别是出口、东道国设立外销部门、合资企业、设立全资公司。希特(2000)在此基础上后续有加入了特许经营、联盟等实施方式。巴林(1991)根据企业的资金实力和国际化阶段不断提高,提出成熟的国际化企业对合资方式会逐渐排斥,更加倾向于独资或并购模式,反之,如果自身资本缺乏以及国际化经验不足,则更倾向于降低交易成本,选择特许经营、合资等方式。李卓、谢光亚等(2006)国内学者则认为针对中国企业的情况,在海外实施国际化战略时需要时刻根据国内发展态势做出调整,以稳固国内基本盘为重点,不可盲目照搬西方理论,需要因地因时制宜选择实施方式。
第二章W矿业集团国际化发展概况
第一节总体经营状况
W矿业集团于1985年成立于中国福建省,注册资本100亿人民币,经过三十多年的发展,已成为在国内15个省份和海外13个一带一路沿线国家拥有大量优质矿产储备的中资有色矿业龙头企业。目前《财富》世界500强排名第486位,在全球范围内拥有42596名员工,该集团以金、铜、锌等有色矿产勘探开采业务起家,逐步拓展产业链至有色金属冶炼化工方面,是全球少数拥有全流程矿产绿色开发冶炼技术的大型矿业企业,拥有包括哥伦比亚武里蒂卡金矿、刚果(金)卡莫阿铜矿,塞尔维亚佩吉铜-金矿等一批海外高知名度矿山,其矿产资源占有量及矿山建设运营水平均居于世界先进行列。
一、业务分布
W集团核心业务是矿山开发与运营,其中铜、金矿开采占据主导地位,其次是锌、铝、铁等高增长金属,最后是少量新能源产业关联金属开采。围绕着以上重点布局矿种开发,并构建产学研一体式矿业工程研发体系,统筹勘探、采选、冶金、环保各个环节。还有其他支撑业务,主要包括:
(一)清洁能源与生态环保
在矿山与冶炼企业配套建设太阳能、风能、水能等清洁动力能源,投资“氢能”等清洁储能相关材料产业,强化矿山与冶炼企业生态环保产业能力,关注矿山闭坑、尾矿库闭库等生态工程建设。
(二)矿业贸易与物流
探索与矿业开发相关联的贸易、物流业务,着眼建立全球化负责任供应链。
一、国际化战略动因
(一)技术突破
W集团作为发展中国家矿业企业,其国际化动因在于对于低品位矿源开采及提纯技术的突破,并在国内福建、西藏、新疆地区取得可观经济效益。根据小规模技术理论,拓展海外市场将会是实现更高盈利的重要方式
(二)国内资源限制
由于我国资源禀赋限制和长期粗放式开采,许多矿脉被破坏,矿产品位不断降低,不少矿山都随着开发的深入由富矿转变为贫矿,开采和冶炼难度逐渐增大,生产成本也逐步上升,自2001年加入世贸组织以来,集团下属冶炼厂的原矿进口比例以年均20%的速度激增,至2010年左右,尽管进口原矿的价格仍然低于国内的生产成本,但供应链风险已不可忽视。
同时看到由于国际局势变动,国际矿业巨头力拓、必和必拓、淡水河谷三家联合哄抬对中国钢铁企业的铁矿石出口价格,导致我国许多钢企经营举步维艰的残酷现实,产生经营危机感。加上国内产矿会受国内环境限制,想占有其他高价值矿种,必须将目光投向海外国家和地区,该集团为维护自身可持续发展,掌握供应主动权,扩大在国内的市场份额,走上了国际化发展道路。
二、国际化战略目标
W矿业集团以技术创新为基础,技术转化和工程实践为根本,以开拓国际有色矿产开发市场,占有国内原材料市场稀缺的有色金属矿产资源为主要任务。战略使命是在全球范围内对部分大宗有色矿产(铜、锌、金、锂、钴、镍)具备一定的定价能力,成为向国内生产建设提供稳定的有色金属原矿和精矿以及其他金属原材料产品的供应商,改变国内下游企业原料端价格长期受制于国外大型矿业集团的局面,保障国内部分对外依存度较高的有色金属供应。
第三章W矿业集团国际化战略外部环境分析.......................19
第一节PEST分析.............................19
一、政策环境分析(P).....................19
二、经济环境分析(E)............................20
第四章W矿业集团国际化战略内部环境分析.....................31
第一节企业资源分析...........................31
一、人力资源分析......................31
二、矿产资源分析..........................32
第五章W矿业集团国际化战略选择、建议与保障措施....................39
第一节W矿业集团SWOT战略选择分析............................39
一、优势-机会战略(SO).............................40
二、劣势-机会战略(WO)..........................40
第五章W矿业集团国际化战略选择、建议与保障措施
第一节W矿业集团SWOT战略选择分析
SWOT分析法是结合企业内部优势(S)、劣势(W)和外部机遇(O)、威胁(T)四方面因素从而做出战略选择分析方法。本章通过对前两章对企业外部和内部环境的分析总结,列出SWOT矩阵,对不同的战略进行选择,并提出W矿业集团国际化战略的建议。
第一节研究结论
本文以W矿业集团国际化战略作为研究对象,梳理了学界关于企业国际化的经典理论和战略模式。结合文献研究与案例分析方法,对W矿业集团的现状,国际化发展的三个阶段分别取得的成果进行总结,梳理其国际化发展脉络。并初步总结其国际化发展中的不足之处,主要在于国际化人才缺乏,处理项目所在地社区问题经验缺乏,以及应对国外政策风险能力弱等方面。
之后用宏观外部环境分析工具分析其国际化发展将会面临的政策环境、经济环境、社会环境、技术环境等方面。描述宏观各方面环境的大致情况,然后用波特五力分析法对该集团所面临的行业外部环境,即产业内的潜在进入者、购买方议价能力、供应方定价能力、行业内竞争对手、替代品威胁等因素进行分析。找出其发展面临的外部风险和机遇。
最后结合该集团的内部优劣势,利用SWOT分析矩阵确定其主要战略选择,该集团应当抓住目前国际矿业整合的机遇,在巩固好自身原有矿产项目优势的基础上,加速布局一带一路沿线国家的其他矿种,尤其是新能源金属矿种,进入高附加值矿产市场,并做好逆周期收购准备,在部分国家因疫情影响导致矿产开发不顺利的背景下,抄底优质矿山。
此外,细分具体战略建议,要扩大国际化人才招聘和培养的规模,拓宽海外销售和融资渠道,扩大海外买矿规模,增强部门协同,切入高附加值市场,更加注重项目地社会治理工作,为未来发展指明主攻方向。从具体战略建议出发,确立其国际化战略的各项保障措施需要做到对内要进行风险管控,组织变革和运营改革,提升自身形象,加强企业公共关系建设,提高中外员工的内部凝聚力,使自身成为各东道国的优秀企业公民,为将来更大规模的国家化发展奠定基础。
参考文献(略)
相关阅读
- KS超市内控制度战略管理研究2018-02-13
- 西安国信小额贷款公司风险战略管理研究2018-03-01
- 多元治理视角下城市政府移动公共服务供给战略管理研究2018-03-03
- AD3电子商务平台的可行性战略管理研究2018-03-14
- 河北中烟钻石品牌卷烟发展战略管理研究2018-03-31
- 创新型企业的变革型领导对知识共享的战略管理影响研究2018-04-06
- 黟县古村落民宿村发展模式战略管理研究2018-05-11
- 三一重工经营战略管理优化方案研究2018-06-23
- LJ公司应收账款战略管理研究2018-07-11
- 劳资冲突战略管理方式对企业新生代员工绩效影响的研究2018-07-23


