SQ公司商办项目投资环境评价体系的案例分析
时间:2022-08-29
来源:www.jbevzenko.com
本文是一篇投资分析论文,本文研究的商办项目评价体系可以为投资者提供一个科学的评价工具,但是由于笔者的能力有限,只能给予投资者一定的参考意义。但是商办项目未来的路还很长,今后还需要商办项目行业的专家、学者和投资者都可以参与其中,共同研究出更为科学有效的评价体系。
第一章 绪论
1.1 研究的背景及意义
1.1.1 研究背景
目前,中国的商业地产一般分为住宅地产,商业地产和产业地产共三类[1]。其中住宅地产和工业地产为二元交易,刚需明显,投资占比较少。旅游地产依托旅游资源或人为制造旅游资源,受限于地区旅游资源及地区支持。而随着中国城镇化进程的加速,商业地产项目在中国大地遍地开花。中国古代出现的集市,店铺等商品交易市场集散地也可称为商业地产项目的早期表现形式。从出现贝壳作为商品交易的等价物开始,出现了商业交易地点,虽饱受外界环境因素的干扰,但依然可认着是商业地产项目的雏形[2]。
(1)商办地产的发展历程
商办地产本质上是商业办公写字楼,商旅公寓项目等的统称。从用地性质上来看,商办地产用地性质为商业,年限为40年到50年;从商业属性来看,底商与购物中心主要用于满足人们吃喝玩乐的商铺。商办项目是随着经济的发展商业活动的升级而细分出来的种类,同时也是商业地产发展过程中的分支,整个发展历程可概述为[3]:从早期的市集,到沿街的底商,再到集中式的超市或百货商店商业综合体这样一个发展过程。
(2)商办地产发展特点
商业地产的开发过程与住宅地产截然相反,住宅地产在达到预售许可后就可实现现金回流,滚动开发。而商业地产是一个现金流持续投入的过程[4],从项目开发到项目运营成熟再到可实现整体打包转让。放眼全国,仅有少数有实力担当或者在拿地初期受条件限制不能售卖的商办项目除外,全国商办地产项目在商业地产中地位非常重要,他是除底商之外,在商业地产开发过程中唯一能销售回笼资金的一项[5]。因此对于一般开发商而言,商业地产目中能分割的商铺,办公写字楼等。在开发过程中,均会实现销售以回笼现金流。
1.2 国内外研究现状
1.2.1 国外研究现状
目前国外对于单一的商办项目,均归属于商业地产投资的类型研究。在投资的评价体系上,商办项目可选择性运用。
在商业项目投资的类型研究当中,基本可以分成两种思路。一种是根据商办项目投资评价体系来判断,另一种则是根据优秀商业项目典型案例来研究分析。前者如Kim and Bhattacharya等人[12]认为商业地产投资评价体系可以从城市基本面、商业项目市场、区域商圈情况这几个维度进行分析。城市基本面是评价商业项目的基础维度,因为城市基本面包括了城市的GDP和人口数据这些基础数据,因此也基本上决定了该城市的经济和人口情况,这些指标也是支撑商业项目的基础;商业地产项目的评价体系是评价商办项目的参考维度,因为评价商业地产项目包括了土地楼面地价、土地楼面地价等重要信息,这些因素是影响商办项目未来销量很重要的参考指标;区域商圈同样也是商办项目评价的核心要素,因为区域和商圈能够直接反应出该区域商办项目活跃度和发展潜力,区域一般包括片区定位,而商圈情况一般包括商圈功能和热度,这些因素都可以预测片区的人流量和商业活力。
后者主要是通过优秀案例来剖析研究,Chen,Chien—Hsun[13]在其撰写的文章中提到了美国W城市优秀案例中,就是因为投资人考虑到了通过制作评价体系表来将各个指标量化,从而能够最大程度评估决策;Vanags, J.and I.Butane[14]在其文章中指出了美国S城市投资优秀案例,该案例就是考虑到商业地产项目的近三年的人口净流量情况,因为人口净流量情况也是衡量该区域的热力度和活跃度,也会直接影响商业地产的销售情况。Zhu, J. L. Sim and X. Zhang[15]在其研究中也指出了通过研判优秀案例,得出需要在投资过程中考虑到周围商圈的活力度,因为周围商圈的活力度也是衡量商业地产的一个参考指标,毕竟通过周围商圈运营和发展情况可以间接去预测该区域的潜力;Chang k [16]等人在研究文章中指出了,通过投资成功案例中可以看出,商业地产项目需要去实地考察,这样才能得出比较准确的判断,比如通过分析周边道路情况、人流量、建筑外观、距商圈核心项目距离、距商圈核心项目距离以及交通情况,这些因素来预测区域的发展;Florida R,Kenney M [17]等人通过研究分析出与上文类似的观点。
第二章 商办项目投资环境研究理论基础
2.1 商办项目概述
2.1.1 商办项目概念
商办项目主要是指以旅居,办公为主要用途的地产,属商业地产项目范畴。本文所研究的商办项目包含广义商办项目和办公所用的写字楼。其中广义商办项目首先它区别于纯住宅;其次它的使用性质是商业的,主要用于办公及商旅。我们熟知的写字楼就是典型的商办项目,商办项目如今也越来越受到投资者的青睐,一方面由于如今在大众创业万众创新的时代,市场需要更多的商办楼来满足客户的需求;另一方面商办项目是投资回报率相对较高的商业地产项目。
2.1.2 商办项目特点
商办项目是一个具有地产,商业与投资三重特性的综合性行业。商办项目具有以下特点:
(1)从地产角度来看:商办项目具有商品属性的固定资产,其具有商品属性的特质导致了对于人们来说不像住宅那样成为刚需产品。
(2)从商业角度来看:商办项目本质是运营类商业产品,这种性质构成了其商业经营属性,成为普通人不会去购买的一种商品,但是商办地产与住宅相比,其本质一个是解决生活刚需,一个是解决生产刚需。
(3)从投资角度来看:因为商办项目作为商业地产的一个分支,会受到运营和销售市场的双重影响,因此会存在投资回报不对等的现象。
2.2 商圈形成理论
商圈形成的原理是:在城市中,因消费,经营和投资等经济交换活动频发而形成了能聚集大量消费者和消费品,经营者和经营场所,投资者和投资产品的区域。这样的区域就叫着商圈的形成。一般而言,商圈发展的驱动力因素有经济力、消费经营投资三力、环境力以及政策力四大因素。
2.2.1 经济力因素
商办项目第一考虑的要素就是经济层面,只有一个地区经济水平高,人们的生活水平才可能好,这样才会有能力聚集一定的商业氛围。一般而言,经济因素主要分为大维度、中纬度和小维度,大维度主要包括GDP和GNP,这些指标是能够反映当地居民的经济水平和生活水平;小维度主要是指商品的价格,也就是物价水平,物价水也能够直接反映当地的经济水平;中维度主要是指一二三产业,一二三产业反映的是经济发展的侧重点的战略发展方向,当区域发展速度越快,说明地方经济水平越高。
2.2.2 三力因素
商办项目活跃程度主要还是看当地人群的消费,经营和投资能力。简称“三力”因素。三种能力相辅相成,相得益彰。所有的商办项目都是为投资者和经营者服务的,而投资者或经营者均需要良好的经营场所,而良好的经营场所需要强有力的消费支撑。商办项目投资设定不仅要对区域三力水平做深入调研,还要对包括区域内群体的消费,经营和投资偏好和习惯做深入研究。只有当地三力活力达到一定水平,深入了解其习惯和偏好,才能够比较把稳的实施商办项目的投资。
第三章 SQ公司投资模式及案例研究描述分析 ............................ 15
3.1 SQ公司介绍 ........................................ 15
3.1.1 SQ公司背景介绍 ............................ 15
3.1.2 基于SQ公司的背景的投资类型介绍 .......................... 15
第四章 SQ公司城市商办项目投资环境评价指标体系建立 ........................... 19
4.1 SQ公司老投资评价体系分析 .......................... 19
4.1.1 SQ公司老投资评价体系 .................................. 19
4.1.2 SQ公司老投资评价体系分析 ......................... 20
第五章 结论和展望 ...................................... 49
5.1 结论 .................................... 49
5.2 展望 ....................................... 50
第四章 SQ公司城市商办项目投资环境评价指标体系建立
4.1 SQ公司老投资评价体系分析
本小节选取SQ公司商办项目老投资评价体系的评价标准为基础,分析探讨该评价体系的特点和优势,在SQ公司老投资评价体系的分析上为本文商办项目新评价体系提供一些思路和想法。
4.1.1 SQ公司老投资评价体系
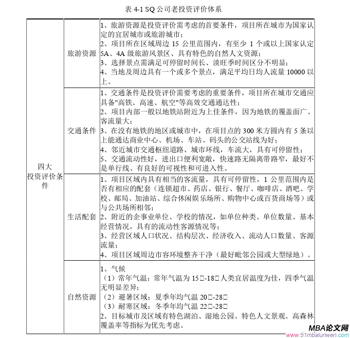
SQ公司老投资评价体系标准主要依循“大小层级筛选”的原则进行,先确定城市,在城市中锁定重要区域,在区域中比对项目。按照大小的层级逻辑关系,全面筛选项目,基于项目整体布局思路、从四大条件确定项目属于的位置与区域,制定出具体的项目评价体系标准,SQ公司老投资评价体系标准主要分为旅游资源、交通条件、生活配套以及自然资源四个类别分类。具体标准如下表4-1所示。
第五章 结论和展望
5.1 结论
1.传统评价指标的偏差大
(1)从影响因素分类来看,传统的指标评价体系主要由旅游资源、交通条件、生活配套、自然资源四个类别分类。从指标选取来看,SQ公司商办项目的传统指标体系未考虑销售因素和交易性,这一块的指标比较薄弱,不能够很好筛选出来具有良好流通性的商办项目。
(2)投资评价未系统化:传统指标比较重视旅游资源和自然资源,因为旅游资源和自然资源是该项目环境必要条件,其次就是生活配套和交通资源,这四个指标可以满足最基本的项目的基础面,但是要对于一个市场上销售和运营的商办项目来说,这四个指标还不足以满足要求,还需要更为系统的涉及指标。
(3)传统项目的评价指标体系设计简单,可操作性不强,分析结果没有定量分析,定性分析的占比很大,并且传统项目未利用评分制度,未细化评分。这样的投资评价分析在使用上客观性相对弱,大幅度增加了当事工作人员的人为因素,在投资决策委员会上难以直观的说服投资人,影响决策效率;且在投资因子的选择和组合上,并不适用于SQ公司商办项目。
参考文献(略)
第一章 绪论
1.1 研究的背景及意义
1.1.1 研究背景
目前,中国的商业地产一般分为住宅地产,商业地产和产业地产共三类[1]。其中住宅地产和工业地产为二元交易,刚需明显,投资占比较少。旅游地产依托旅游资源或人为制造旅游资源,受限于地区旅游资源及地区支持。而随着中国城镇化进程的加速,商业地产项目在中国大地遍地开花。中国古代出现的集市,店铺等商品交易市场集散地也可称为商业地产项目的早期表现形式。从出现贝壳作为商品交易的等价物开始,出现了商业交易地点,虽饱受外界环境因素的干扰,但依然可认着是商业地产项目的雏形[2]。
商办地产本质上是商业办公写字楼,商旅公寓项目等的统称。从用地性质上来看,商办地产用地性质为商业,年限为40年到50年;从商业属性来看,底商与购物中心主要用于满足人们吃喝玩乐的商铺。商办项目是随着经济的发展商业活动的升级而细分出来的种类,同时也是商业地产发展过程中的分支,整个发展历程可概述为[3]:从早期的市集,到沿街的底商,再到集中式的超市或百货商店商业综合体这样一个发展过程。
(2)商办地产发展特点
商业地产的开发过程与住宅地产截然相反,住宅地产在达到预售许可后就可实现现金回流,滚动开发。而商业地产是一个现金流持续投入的过程[4],从项目开发到项目运营成熟再到可实现整体打包转让。放眼全国,仅有少数有实力担当或者在拿地初期受条件限制不能售卖的商办项目除外,全国商办地产项目在商业地产中地位非常重要,他是除底商之外,在商业地产开发过程中唯一能销售回笼资金的一项[5]。因此对于一般开发商而言,商业地产目中能分割的商铺,办公写字楼等。在开发过程中,均会实现销售以回笼现金流。
1.2 国内外研究现状
1.2.1 国外研究现状
目前国外对于单一的商办项目,均归属于商业地产投资的类型研究。在投资的评价体系上,商办项目可选择性运用。
在商业项目投资的类型研究当中,基本可以分成两种思路。一种是根据商办项目投资评价体系来判断,另一种则是根据优秀商业项目典型案例来研究分析。前者如Kim and Bhattacharya等人[12]认为商业地产投资评价体系可以从城市基本面、商业项目市场、区域商圈情况这几个维度进行分析。城市基本面是评价商业项目的基础维度,因为城市基本面包括了城市的GDP和人口数据这些基础数据,因此也基本上决定了该城市的经济和人口情况,这些指标也是支撑商业项目的基础;商业地产项目的评价体系是评价商办项目的参考维度,因为评价商业地产项目包括了土地楼面地价、土地楼面地价等重要信息,这些因素是影响商办项目未来销量很重要的参考指标;区域商圈同样也是商办项目评价的核心要素,因为区域和商圈能够直接反应出该区域商办项目活跃度和发展潜力,区域一般包括片区定位,而商圈情况一般包括商圈功能和热度,这些因素都可以预测片区的人流量和商业活力。
后者主要是通过优秀案例来剖析研究,Chen,Chien—Hsun[13]在其撰写的文章中提到了美国W城市优秀案例中,就是因为投资人考虑到了通过制作评价体系表来将各个指标量化,从而能够最大程度评估决策;Vanags, J.and I.Butane[14]在其文章中指出了美国S城市投资优秀案例,该案例就是考虑到商业地产项目的近三年的人口净流量情况,因为人口净流量情况也是衡量该区域的热力度和活跃度,也会直接影响商业地产的销售情况。Zhu, J. L. Sim and X. Zhang[15]在其研究中也指出了通过研判优秀案例,得出需要在投资过程中考虑到周围商圈的活力度,因为周围商圈的活力度也是衡量商业地产的一个参考指标,毕竟通过周围商圈运营和发展情况可以间接去预测该区域的潜力;Chang k [16]等人在研究文章中指出了,通过投资成功案例中可以看出,商业地产项目需要去实地考察,这样才能得出比较准确的判断,比如通过分析周边道路情况、人流量、建筑外观、距商圈核心项目距离、距商圈核心项目距离以及交通情况,这些因素来预测区域的发展;Florida R,Kenney M [17]等人通过研究分析出与上文类似的观点。
第二章 商办项目投资环境研究理论基础
2.1 商办项目概述
2.1.1 商办项目概念
商办项目主要是指以旅居,办公为主要用途的地产,属商业地产项目范畴。本文所研究的商办项目包含广义商办项目和办公所用的写字楼。其中广义商办项目首先它区别于纯住宅;其次它的使用性质是商业的,主要用于办公及商旅。我们熟知的写字楼就是典型的商办项目,商办项目如今也越来越受到投资者的青睐,一方面由于如今在大众创业万众创新的时代,市场需要更多的商办楼来满足客户的需求;另一方面商办项目是投资回报率相对较高的商业地产项目。
2.1.2 商办项目特点
商办项目是一个具有地产,商业与投资三重特性的综合性行业。商办项目具有以下特点:
(1)从地产角度来看:商办项目具有商品属性的固定资产,其具有商品属性的特质导致了对于人们来说不像住宅那样成为刚需产品。
(2)从商业角度来看:商办项目本质是运营类商业产品,这种性质构成了其商业经营属性,成为普通人不会去购买的一种商品,但是商办地产与住宅相比,其本质一个是解决生活刚需,一个是解决生产刚需。
(3)从投资角度来看:因为商办项目作为商业地产的一个分支,会受到运营和销售市场的双重影响,因此会存在投资回报不对等的现象。
2.2 商圈形成理论
商圈形成的原理是:在城市中,因消费,经营和投资等经济交换活动频发而形成了能聚集大量消费者和消费品,经营者和经营场所,投资者和投资产品的区域。这样的区域就叫着商圈的形成。一般而言,商圈发展的驱动力因素有经济力、消费经营投资三力、环境力以及政策力四大因素。
2.2.1 经济力因素
商办项目第一考虑的要素就是经济层面,只有一个地区经济水平高,人们的生活水平才可能好,这样才会有能力聚集一定的商业氛围。一般而言,经济因素主要分为大维度、中纬度和小维度,大维度主要包括GDP和GNP,这些指标是能够反映当地居民的经济水平和生活水平;小维度主要是指商品的价格,也就是物价水平,物价水也能够直接反映当地的经济水平;中维度主要是指一二三产业,一二三产业反映的是经济发展的侧重点的战略发展方向,当区域发展速度越快,说明地方经济水平越高。
2.2.2 三力因素
商办项目活跃程度主要还是看当地人群的消费,经营和投资能力。简称“三力”因素。三种能力相辅相成,相得益彰。所有的商办项目都是为投资者和经营者服务的,而投资者或经营者均需要良好的经营场所,而良好的经营场所需要强有力的消费支撑。商办项目投资设定不仅要对区域三力水平做深入调研,还要对包括区域内群体的消费,经营和投资偏好和习惯做深入研究。只有当地三力活力达到一定水平,深入了解其习惯和偏好,才能够比较把稳的实施商办项目的投资。
第三章 SQ公司投资模式及案例研究描述分析 ............................ 15
3.1 SQ公司介绍 ........................................ 15
3.1.1 SQ公司背景介绍 ............................ 15
3.1.2 基于SQ公司的背景的投资类型介绍 .......................... 15
第四章 SQ公司城市商办项目投资环境评价指标体系建立 ........................... 19
4.1 SQ公司老投资评价体系分析 .......................... 19
4.1.1 SQ公司老投资评价体系 .................................. 19
4.1.2 SQ公司老投资评价体系分析 ......................... 20
第五章 结论和展望 ...................................... 49
5.1 结论 .................................... 49
5.2 展望 ....................................... 50
第四章 SQ公司城市商办项目投资环境评价指标体系建立
4.1 SQ公司老投资评价体系分析
本小节选取SQ公司商办项目老投资评价体系的评价标准为基础,分析探讨该评价体系的特点和优势,在SQ公司老投资评价体系的分析上为本文商办项目新评价体系提供一些思路和想法。
4.1.1 SQ公司老投资评价体系
SQ公司老投资评价体系标准主要依循“大小层级筛选”的原则进行,先确定城市,在城市中锁定重要区域,在区域中比对项目。按照大小的层级逻辑关系,全面筛选项目,基于项目整体布局思路、从四大条件确定项目属于的位置与区域,制定出具体的项目评价体系标准,SQ公司老投资评价体系标准主要分为旅游资源、交通条件、生活配套以及自然资源四个类别分类。具体标准如下表4-1所示。
5.1 结论
1.传统评价指标的偏差大
(1)从影响因素分类来看,传统的指标评价体系主要由旅游资源、交通条件、生活配套、自然资源四个类别分类。从指标选取来看,SQ公司商办项目的传统指标体系未考虑销售因素和交易性,这一块的指标比较薄弱,不能够很好筛选出来具有良好流通性的商办项目。
(2)投资评价未系统化:传统指标比较重视旅游资源和自然资源,因为旅游资源和自然资源是该项目环境必要条件,其次就是生活配套和交通资源,这四个指标可以满足最基本的项目的基础面,但是要对于一个市场上销售和运营的商办项目来说,这四个指标还不足以满足要求,还需要更为系统的涉及指标。
(3)传统项目的评价指标体系设计简单,可操作性不强,分析结果没有定量分析,定性分析的占比很大,并且传统项目未利用评分制度,未细化评分。这样的投资评价分析在使用上客观性相对弱,大幅度增加了当事工作人员的人为因素,在投资决策委员会上难以直观的说服投资人,影响决策效率;且在投资因子的选择和组合上,并不适用于SQ公司商办项目。
参考文献(略)
相关阅读
- 中国人寿保险(集团)公司股权投资案例分析2020-03-15
- JA公司养老服务中心项目投资效益分析2020-04-20
- 中部四省宏观经济波动比较投资分析 --基于SVAR模型2020-06-25
- CH集团公司社会影响力投资分析研究2020-07-26
- 毅雷私募基金公司风控管理策略的优化研究2020-09-27
- 环境不确定性、客户集中度与银行贷款成本—基于我...2020-10-03
- A公司投资效率的提升对策研究2020-10-09
- 浮梁通用机场项目投资分析2021-02-03
- 芦淞国投AA房地产项目投资分析研究2021-02-05
- 通发公司零部件加工中心建设项目投资分析2021-02-07


