中外酒店管理集团企业社会责任履行比较探讨
时间:2022-06-05
来源:www.jbevzenko.com
本文是一篇企业管理论文,本文以国内外 10 家酒店集团社会责任报告为研究对象,运用 Nvivo12 软件进行编码分析,并用对比分析法,对中外国际酒店集团企业社会责任经行了研究分析,整理出了国内外酒店管理集团社会责任履行的主要差异,并分析差异产生的主要原因。
第一章 绪论
第一节 研究背景及研究意义
一、研究背景
中国的酒店业经过四十多年的发展,国内外酒店品牌和自主品牌竞相开放,从奢华酒店到普通民宿客栈,从单体酒店到酒店管理集团,品牌繁多。截至到2019 年,中国所有住宿类酒店数量达 25 万家左右,平均每个地级市拥有 851 家酒店。酒店数量的增多和品牌扩张,伴随而来的是竞争加剧,酒店业利润空间被压缩,经营难度不断上升。
为了更好的生存和发展,中国酒店企业通过收购、合资等方式不断走向集团化和国际化,以开发和争夺有限的市场和寻求更多的发展机会。如华住酒店集团收购了 Deutsche Hospitality 德意志酒店集团;锦江国际以 20 亿美元完成对美国酒店品牌 Radisson Hospitality 的收购,此举使锦江国际跃居全球酒店业第二位,规模仅次于美国万豪集团的国际酒店管理集团。
中国酒店企业走向集团化和国际化的同时,有些问题值得我们进一步深思:在品牌林立的国际舞台上,如何获取竞争优势地位?我国的酒店集团品牌和国际知名的酒店集团有哪些差距?国内酒店管理集团还可以通过什么方式提升自身的竞争力?从短期来看,酒店企业可以通过人力成本、采购成本、能源消耗的控制、销售手段和营销渠道等来提高经营业绩。但是,酒店企业要想长期的发展则需要实施企业社会责。国内外大量实证研究表明:企业承担社会责任能建立良好的企业形象、提升品牌效应,赢得广大消费者认同,进而提高消费者忠诚度等无形资产,最终给企业带来长期的利益。履行企业社会责任是企业提高竞争力的重要途经和走向世界舞台的必然选择。
第二节 研究内容与思路
本研究主要分为六个部分进行阐述和分析:
第一部分是绪论,主要阐述本文研究的背景和意义,研究内容和思路,采取的研究方法。
第二部分是本文的研究基础,主要阐述了企业社会责任的概念,酒店企业社会责任的国内外研究现状。涉及到企业社会责任的相关理论基础,如利益相关者、社会契约论和企业公民也将在这部分进行说明。
第三部分是中外酒店管理集团履行社会责任的结构维度和内容构建。通过企业官网、上市公司相关网站和报告等渠道收集 5 家国外和 5 家国内酒店管理管理集团近年的企业社会责任报告,将收集的报告进行归类整理。然后用质性分析软件 Nvivo12 对收集的 26 份国内外酒店集团履行 CRS 报告内容进行编码分析,最后生成国内外酒店集团 CRS 结构维度和内容体系。
第四部分主要是根据编码表统计的结构维度、内容体系、参考点进行结果分析。先是对国内外酒店管理集团 CRS 实践总体分析,然后分别从环境、社区、员工、顾客、供应商、股东、业主加盟商、同行协会、政府、媒体和公司治理 11 个核心维度进行对比分析。
第五部分是整理出国内外酒店集团社会责任履行的主要差异,并从企业社会责任的大环境、国内外相关制度、政治环境方面分析产生差异的原因。
第六部分是结论与启示部分,总结本文的研究结论,并根据研究结论提出对国内酒店集团的在社会责任方面的管理启示和对政府政策制定层面的启示。最后,仔细思考本文研究的局限和研究展望。
第二章 研究基础
第一节 企业社会责任的概念
企业社会责任(Corporate Social Responsibility,简称 CSR)的概念大都认为最早是由英国学者欧利文·谢尔顿(Oliver Shelton)在 1924 年访问完美国企业之后提出来的,在他的《管理的哲学》一书中,把企业社会责任与企业经营者满足企业内外各种人类需要的责任联系起来,并认为企业社会责任包括道德因素[1]。被后人称为“企业社会责任之父”的豪伍德.博文(Bowen R. Howard)被公认为开启了现代企业社会责任的概念。在 1953 年出版的《商人的社会责任》(Social Responsibilities of the Businessman)一书中,他将社会责任定义为“商人追逐商业利益时,同时遵守做那些根据社会目标和价值观期望的政策、决策和活动方针的义务” [2]。1979 年,卡罗尔(Carroll)认为“企业社会责任包含了在特定时期内,社会对企业经济上的、法律上的、伦理上的和自行裁量的期望”[3]。卡罗尔创立的金字塔模型,将企业社会责任分为经济责任、法律责任、伦理责任和慈善责任四个维度,处于金字塔最底部的是经济责任,是指企业为获取利润而生产、销售社会所需的产品和服务而担负的责任;往上一层是法律责任,是企业必须在法律要求的范围内完成其经济使命的责任,即遵守法律的责任;第三层是伦理责任,企业的活动应是正确、公正、公平并符合社会道德和规范;在顶端的是慈善责任,企业应为社区贡献企业资源。卡罗的研究极大地拓展了企业社会责任的研究范围,为后来的研究奠定了良好的基础。
从国内的文献看,大部分学者的中心思想是“股东不再是企业关注的唯一对象”。最早研究社会责任的刘俊海(1999)认为公司社会责任,是指公司不能仅仅以最大限度的增进股东们盈利或赚钱作为自己的唯一存在的目的,而应当最大限度的增进股东利益之外的其它所有社会利益[4]。卢代富(2002)认为,企业社会责任乃指企业在谋求股东利润最大化之外所赋予的维护和增进社会利益的义务[5]。
第二节 酒店企业社会责任研究综述
一、国外酒店企业社会责任研究综述
尽管企业社会责任已在能源、制造业、烟草等行业被广泛研究和实践,但是在酒店行业却开始的比较晚。国外明确提出酒店企业社会责任概念是在 2004 年印度洋海啸后,知名的几家国外酒店管理集团,如希尔顿集团、洲际集团、雅高集团等积极地为酒店所在社区的重建捐款或者捐赠生活所需物资,尽可能为当地人提供更多的就业机会,像这样的非商业行为就是酒店企业社会责任。[8]从此,国外学者开始研究酒店企业在社会责任方面的实践情况。2007 年,Judy L.Holcomb,Randall S.Upchurch 等人研究了全球排名前十家酒店公司的企业社会责任报告,发现所调查的 80%的酒店公司报告了某种与慈善捐赠有关的社会责任活动,60%的酒店公司采用了多元化政策,而 40%的酒店公司在其公司使命和愿景中提到了社会责任。
国外大量的研究表明,酒店履行企业社会责任,对酒店行业会产生多方面的积极影响,如提高顾客满意度和提升顾客再次购买意愿,进而增加酒店企业的经济收入。Gianfranco Walsh 和 Boris Bartikowski(2011)通过实证研究证实酒店的盈利能力和承担社会责任的能力能够提升顾客的满意度,满意度提升带来的是顾客的忠诚和对企业的口碑宣传 [10]。Tse Ng 和 Ross(2007)研究表明,酒店企业对于环境保护的投入和关注有利于其在竞争中取得优势地位,此外酒店企业的社会责任履行可以提升酒店可卖房的销售率,有利于企业经济效益的进一步增长。[11]María Rosario González-Rodríguez 等人(2019)研究证实履行员工和客户相关的社会责任的酒店可增强声誉,通过提高声誉,企业社会责任实践对公司绩效产生积极影响[12]。Khawaja Fawad Latif, Andrea Pérez 等人(2020)通过收集来自巴基斯坦、中国、意大利的客户数据调查表明企业社会责任对服务质量、客户满意度、企业形象和声誉具有直接、积极、重大的影响 [13]。
第三章 中外酒店管理集团社会责任履行结构维度和内容体系.......12
第一节 数据信息收集.........12
一、样本选取描述......12
二、数据信息收集渠道.......13
第四章 中外酒店管理集团社会责任履行结果分析......15
第一节 中外酒店管理集团社会责任履行整体分析........15
第二节 中外酒店管理集团社会责任履行主题具体分析.......17
第五章 中外酒店管理集团社会责任履行主要差异分析........25
第一节 中外酒店管理集团社会责任履行主要差异..........25
第二节 主要差异原因分析..........26
第五章 中外酒店管理集团社会责任履行主要差异分析
第一节 中外酒店管理集团社会责任履行主要差异
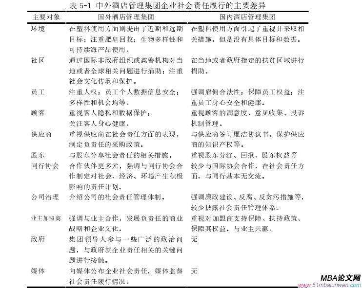
通过上文对国内外酒店管理集团社会责任报告的整体和不同主题实践分析,我们可以看到,中外酒店管理集团在履行企业社会责任方面有不少共同点,也存在着很多明显的差异。为了更好的体现差异,笔者将主要的差异整理如下表 5-1所示。
从上表中我们可以明显看出中外酒店集团的主要差异:一是我国酒店管理集团并没有任何关于政府和媒体两个方面的实践披露;和国内酒店管理集团相比,国外酒店管理集团在更重视供应商、股东、行业协会、公司治理和业主加盟商在社会责任方面的管理和表现。
第六章 研究结论与管理启示
第一节 研究结论
本文以国内外 10 家酒店集团社会责任报告为研究对象,运用 Nvivo12 软件进行编码分析,并用对比分析法,对中外国际酒店集团企业社会责任经行了研究分析,整理出了国内外酒店管理集团社会责任履行的主要差异,并分析差异产生的主要原因,得出以下研究结论:
一、国内酒店集团社会责任取得实质性进步,但仍有提升的空间
通过与国外酒店集团对比分析得知,我国酒店管理集团在社会责任履行方面已获得了实质性的进步。在选取的样本酒店集团中,能在企业官方网站上独立的社会责任报告或者企业年度报中上找到专门的社会责任部分。从具体的企业社会责任实践对象来看,主要的利益相关者如环境、社区、劳工、顾客、供应商、业主加盟商等都有涉及,环境、社区等社会责任实践活动较以前更加丰富。酒店集团对环境的关注度更高了,每家集团每份报告都涉及环境方面的社会责任,尤其是在废物管理和能源排放方面,参考点最多,“垃圾分类”、“净塑行动”、“碳排放量”“绿色酒店”成为高频词。以往饭店企业主要通过捐款捐物等方式对社区进行社会责任实践活动,而现在方式更为丰富和多样性,比如开始重视当地社区文化传承和保护、志愿者义务服务、为弱势群体提供技能培训等。
虽然国内酒店集团在社会责任履行方面取得了实质性的进步,但是和国外酒店集团相比,仍有不少进步和完善的空间。首先,国内大部分样本酒店集团在碳排放和“净塑行动”上没有相关数据作为支撑,没有计划和目标,没有相关实例,也没有引入第三方监察机构,如此难免让人感觉空口白话,只是应上市交易的要求,发布责任报告。其次,从纵向来看,样本酒店集团 2017-2020 年之间的社会责任报告变化较小,没有体现与时俱进的特点,比如金陵饭店、万达酒店集团。再有,国内酒店集团社会责任涉及不够全面,一些较为重要的利益相关者并没有涉及到,比如政府和媒体。此外,在笔者筛选样本酒店集团时,发现国内酒店规模排前几名的管理集团在其官网上找不到社会责任报告,比如华住集团;有的社会责任信息披露过于简单,信息过时许久没有更新,如首旅如家酒店集团。
参考文献(略)
第一章 绪论
第一节 研究背景及研究意义
一、研究背景
中国的酒店业经过四十多年的发展,国内外酒店品牌和自主品牌竞相开放,从奢华酒店到普通民宿客栈,从单体酒店到酒店管理集团,品牌繁多。截至到2019 年,中国所有住宿类酒店数量达 25 万家左右,平均每个地级市拥有 851 家酒店。酒店数量的增多和品牌扩张,伴随而来的是竞争加剧,酒店业利润空间被压缩,经营难度不断上升。
为了更好的生存和发展,中国酒店企业通过收购、合资等方式不断走向集团化和国际化,以开发和争夺有限的市场和寻求更多的发展机会。如华住酒店集团收购了 Deutsche Hospitality 德意志酒店集团;锦江国际以 20 亿美元完成对美国酒店品牌 Radisson Hospitality 的收购,此举使锦江国际跃居全球酒店业第二位,规模仅次于美国万豪集团的国际酒店管理集团。
中国酒店企业走向集团化和国际化的同时,有些问题值得我们进一步深思:在品牌林立的国际舞台上,如何获取竞争优势地位?我国的酒店集团品牌和国际知名的酒店集团有哪些差距?国内酒店管理集团还可以通过什么方式提升自身的竞争力?从短期来看,酒店企业可以通过人力成本、采购成本、能源消耗的控制、销售手段和营销渠道等来提高经营业绩。但是,酒店企业要想长期的发展则需要实施企业社会责。国内外大量实证研究表明:企业承担社会责任能建立良好的企业形象、提升品牌效应,赢得广大消费者认同,进而提高消费者忠诚度等无形资产,最终给企业带来长期的利益。履行企业社会责任是企业提高竞争力的重要途经和走向世界舞台的必然选择。
第二节 研究内容与思路
本研究主要分为六个部分进行阐述和分析:
第一部分是绪论,主要阐述本文研究的背景和意义,研究内容和思路,采取的研究方法。
第二部分是本文的研究基础,主要阐述了企业社会责任的概念,酒店企业社会责任的国内外研究现状。涉及到企业社会责任的相关理论基础,如利益相关者、社会契约论和企业公民也将在这部分进行说明。
第三部分是中外酒店管理集团履行社会责任的结构维度和内容构建。通过企业官网、上市公司相关网站和报告等渠道收集 5 家国外和 5 家国内酒店管理管理集团近年的企业社会责任报告,将收集的报告进行归类整理。然后用质性分析软件 Nvivo12 对收集的 26 份国内外酒店集团履行 CRS 报告内容进行编码分析,最后生成国内外酒店集团 CRS 结构维度和内容体系。
第四部分主要是根据编码表统计的结构维度、内容体系、参考点进行结果分析。先是对国内外酒店管理集团 CRS 实践总体分析,然后分别从环境、社区、员工、顾客、供应商、股东、业主加盟商、同行协会、政府、媒体和公司治理 11 个核心维度进行对比分析。
第五部分是整理出国内外酒店集团社会责任履行的主要差异,并从企业社会责任的大环境、国内外相关制度、政治环境方面分析产生差异的原因。
第六部分是结论与启示部分,总结本文的研究结论,并根据研究结论提出对国内酒店集团的在社会责任方面的管理启示和对政府政策制定层面的启示。最后,仔细思考本文研究的局限和研究展望。
第二章 研究基础
第一节 企业社会责任的概念
企业社会责任(Corporate Social Responsibility,简称 CSR)的概念大都认为最早是由英国学者欧利文·谢尔顿(Oliver Shelton)在 1924 年访问完美国企业之后提出来的,在他的《管理的哲学》一书中,把企业社会责任与企业经营者满足企业内外各种人类需要的责任联系起来,并认为企业社会责任包括道德因素[1]。被后人称为“企业社会责任之父”的豪伍德.博文(Bowen R. Howard)被公认为开启了现代企业社会责任的概念。在 1953 年出版的《商人的社会责任》(Social Responsibilities of the Businessman)一书中,他将社会责任定义为“商人追逐商业利益时,同时遵守做那些根据社会目标和价值观期望的政策、决策和活动方针的义务” [2]。1979 年,卡罗尔(Carroll)认为“企业社会责任包含了在特定时期内,社会对企业经济上的、法律上的、伦理上的和自行裁量的期望”[3]。卡罗尔创立的金字塔模型,将企业社会责任分为经济责任、法律责任、伦理责任和慈善责任四个维度,处于金字塔最底部的是经济责任,是指企业为获取利润而生产、销售社会所需的产品和服务而担负的责任;往上一层是法律责任,是企业必须在法律要求的范围内完成其经济使命的责任,即遵守法律的责任;第三层是伦理责任,企业的活动应是正确、公正、公平并符合社会道德和规范;在顶端的是慈善责任,企业应为社区贡献企业资源。卡罗的研究极大地拓展了企业社会责任的研究范围,为后来的研究奠定了良好的基础。
从国内的文献看,大部分学者的中心思想是“股东不再是企业关注的唯一对象”。最早研究社会责任的刘俊海(1999)认为公司社会责任,是指公司不能仅仅以最大限度的增进股东们盈利或赚钱作为自己的唯一存在的目的,而应当最大限度的增进股东利益之外的其它所有社会利益[4]。卢代富(2002)认为,企业社会责任乃指企业在谋求股东利润最大化之外所赋予的维护和增进社会利益的义务[5]。
第二节 酒店企业社会责任研究综述
一、国外酒店企业社会责任研究综述
尽管企业社会责任已在能源、制造业、烟草等行业被广泛研究和实践,但是在酒店行业却开始的比较晚。国外明确提出酒店企业社会责任概念是在 2004 年印度洋海啸后,知名的几家国外酒店管理集团,如希尔顿集团、洲际集团、雅高集团等积极地为酒店所在社区的重建捐款或者捐赠生活所需物资,尽可能为当地人提供更多的就业机会,像这样的非商业行为就是酒店企业社会责任。[8]从此,国外学者开始研究酒店企业在社会责任方面的实践情况。2007 年,Judy L.Holcomb,Randall S.Upchurch 等人研究了全球排名前十家酒店公司的企业社会责任报告,发现所调查的 80%的酒店公司报告了某种与慈善捐赠有关的社会责任活动,60%的酒店公司采用了多元化政策,而 40%的酒店公司在其公司使命和愿景中提到了社会责任。
第三章 中外酒店管理集团社会责任履行结构维度和内容体系.......12
第一节 数据信息收集.........12
一、样本选取描述......12
二、数据信息收集渠道.......13
第四章 中外酒店管理集团社会责任履行结果分析......15
第一节 中外酒店管理集团社会责任履行整体分析........15
第二节 中外酒店管理集团社会责任履行主题具体分析.......17
第五章 中外酒店管理集团社会责任履行主要差异分析........25
第一节 中外酒店管理集团社会责任履行主要差异..........25
第二节 主要差异原因分析..........26
第五章 中外酒店管理集团社会责任履行主要差异分析
第一节 中外酒店管理集团社会责任履行主要差异
通过上文对国内外酒店管理集团社会责任报告的整体和不同主题实践分析,我们可以看到,中外酒店管理集团在履行企业社会责任方面有不少共同点,也存在着很多明显的差异。为了更好的体现差异,笔者将主要的差异整理如下表 5-1所示。
第六章 研究结论与管理启示
第一节 研究结论
本文以国内外 10 家酒店集团社会责任报告为研究对象,运用 Nvivo12 软件进行编码分析,并用对比分析法,对中外国际酒店集团企业社会责任经行了研究分析,整理出了国内外酒店管理集团社会责任履行的主要差异,并分析差异产生的主要原因,得出以下研究结论:
一、国内酒店集团社会责任取得实质性进步,但仍有提升的空间
通过与国外酒店集团对比分析得知,我国酒店管理集团在社会责任履行方面已获得了实质性的进步。在选取的样本酒店集团中,能在企业官方网站上独立的社会责任报告或者企业年度报中上找到专门的社会责任部分。从具体的企业社会责任实践对象来看,主要的利益相关者如环境、社区、劳工、顾客、供应商、业主加盟商等都有涉及,环境、社区等社会责任实践活动较以前更加丰富。酒店集团对环境的关注度更高了,每家集团每份报告都涉及环境方面的社会责任,尤其是在废物管理和能源排放方面,参考点最多,“垃圾分类”、“净塑行动”、“碳排放量”“绿色酒店”成为高频词。以往饭店企业主要通过捐款捐物等方式对社区进行社会责任实践活动,而现在方式更为丰富和多样性,比如开始重视当地社区文化传承和保护、志愿者义务服务、为弱势群体提供技能培训等。
虽然国内酒店集团在社会责任履行方面取得了实质性的进步,但是和国外酒店集团相比,仍有不少进步和完善的空间。首先,国内大部分样本酒店集团在碳排放和“净塑行动”上没有相关数据作为支撑,没有计划和目标,没有相关实例,也没有引入第三方监察机构,如此难免让人感觉空口白话,只是应上市交易的要求,发布责任报告。其次,从纵向来看,样本酒店集团 2017-2020 年之间的社会责任报告变化较小,没有体现与时俱进的特点,比如金陵饭店、万达酒店集团。再有,国内酒店集团社会责任涉及不够全面,一些较为重要的利益相关者并没有涉及到,比如政府和媒体。此外,在笔者筛选样本酒店集团时,发现国内酒店规模排前几名的管理集团在其官网上找不到社会责任报告,比如华住集团;有的社会责任信息披露过于简单,信息过时许久没有更新,如首旅如家酒店集团。
参考文献(略)
相关阅读
- DQ炼化公司物资采购管理问题研究2017-12-16
- 旅游行政管理体制的改革与探索研究2018-02-02
- 中国农业银行古交市支行竞争力提升策略管理研究2018-02-13
- 兰州众邦电缆有限公司员工绩效管理考核企业管理研究2018-02-27
- S公司应收账款管理研究2018-03-17
- 基于价值链理论的SDGT集团成本管理研究2018-03-31
- 凯西涂料员工绩效考核体系管理改进研究2018-04-06
- 基于ACE体系的S公司流程优化管理研究2018-04-18
- 国家工商总局市场管理改革对政务效率的影响研究2018-04-29
- A核电设备制造企业项目进度管理研究2018-05-11


