上海S有限公司创业管理研究
时间:2015-01-22
来源:www.www.jbevzenko.com
第 1 章 绪论
1.1 研究背景与选题意义
中国对于新创企业全面放开始于 70 年代末,一切都建立在零基础上,不同于欧美发达国家,国内没有研究机构专门对创业管理进行过研究,对于新创企业来讲,一切都是摸着石头过河。 据调查显示,中国新创企业存活时间只有 2.5 年,而欧美等发达国家达到 40 年①。但同时这些企业是促进中国经济发展、解决就业问题的重要力量,政府部门也已经意识到这个问题,这一点我们从国家领导人不断走访浙江、江苏等私营企业重地我们可以看出来。另外,从政策上,国家和各级政府鼓励支持自主创业,相继出台了一系列有利于自主创业的政策,这就为有志于开创一番事业的创业者提供了一个发挥聪明才智的广阔空间和创业活动的平台,特别是新公司法的修改,进一步降低了创办公司的进入壁垒,更有利于创业者自主创业。 政府之所以对于新创企业日益重视,主要因为:第一,新兴企业在各国的经济舞台上表现出色,特别是进入到知识经济时代,这些企业在创立之后便进入高速发展阶段,为经济发展和创造就业机会贡献了重要力量;第二,创业活动催生了大量的中小企业,同时,这些企业促进了技术创新和变革,为社会进步做出了贡献;第三,活跃的创业氛围为许多追求自我价值的人提供了实现理想的机会,提高他们的主观能动性。 但对于创业管理的研究还不多,特别是在我们国家,基本照搬传统管理的模式。我们知道,创业管理区别于传统管理,创业管理研究对象主要针对新建立的企业,可能是个人,也有可能是企业或社会机构,而传统管理主要针对现有的大企业。目前对于传统管理的研究已经非常普遍,各种书籍达到数以千计。创业管理虽然起源较早,起源于 18 世纪,但并没有引起足够的重视。直到 21 世纪,知识经济逐渐成为社会主流,新创企业成为经济发展的主要力量,创业管理才得到重视。
........
1.2 研究方法和目的
本文利用上海 S 有限公司作为案例进行研究,主要运用的方法是实证研究法,具体包括:文献分析法、访谈法和观察法。 文献分析法:(CONTENTANALYSIS)是指收集、分析和总结与研究主题相关的文献。查找的文献将包括国外的和国内的。 访谈法:(INTERVIEW)指通过访谈企业高层管理人员,了解企业管理理念、战略制定、目标规划等内容;访谈中层管理人员以及企业员工,了解员工对企业的忠诚度,对企业文化的认可以及政策执行等情况。 观察法(COMPLETE OBSERVER)是指在访谈过程中,观察公司内部和一些管理行为。这些观察是访谈的有益补充,毕竟有很多实践问题是在实际工作中才可体现出来的。 本论文的目的是将自己所学的 MBA 知识与自己在 S 有限公司工作 5 年多以来的实践结合,通过对 S 有限公司创业过程的总结,包括机会识别,团队组建,市场策略的制定等方面,运用 PEST, GE 矩阵,SWOT 分析等方法,来分析 S 有限公司的成功之处,提炼值得借鉴的因素。同时也是对自己所学 MBA 知识的一个系统总结回顾,真正做到学以致用。
..........
第 2 章 理论基础
2.1 国内外创业管理研究现状
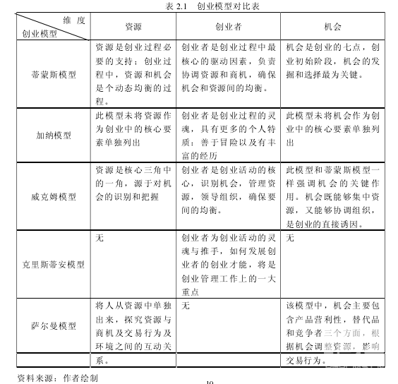
对于创业现象的分析始于18世纪中期,但在过去的2个世纪中,创业现象并未引起人们的普遍关注。直到二十世纪八十年代,创业经济被提出,国内外的管理学著掀起追求卓越的管理浪潮,九十年代发展为“再造和变革”;进入二十一世纪以来,创业和创业精神成为实业界和理论界关注的焦点。 随着创业研究的蓬勃发展,也引发了国内外许多学者对如何创业、如何成功地创业等一系列问题的思考,并形成了不少非常有价值的概念框架模型。比如如加纳(1985)提出了个人、组织、创立过程和环境的创业管理模式;萨尔曼基于人和资源、机会、交易行为和环境四个要素基础上的创业模型;蒂蒙斯(1999)提出了机会、创业团队和资源的创业管理理论模型;克里斯蒂安(2000)提出了创业家与新事业之间的互动模型,强调创立新事业随时间而变化的创业流程管理和影响创业活动的外部环境网络是创业管理的核心。 如今这些模型已成为创业学研究的典范,为很多新创企业的建立、发展提供了重要的理论依据。本章将对于这些概念模型进行总结分析。蒂蒙斯在 1999 年出版的书上,提出了他的创业管理模型。蒂蒙斯认为,创业要想取得成功,那么就必须将商机、资源以及团队之间做出最恰当的配置,并且随着企业的发展,进行动态的调整达到平衡。 蒂蒙斯认为商机的鉴别是创业活动的起点,而资源需求则是在创业取得发展后,才会开始增加。这一点,从蒂蒙斯的模型图中可以看出来,其实这是一个动态的过程,十分注重弹性和动态平衡。好的的创业管理就是要及时掌握活动的重心,并进行适时的调整,从而达到平衡的状态。
.........
2.2 研究现状的总结和评价
创业现象起步较早,开始于 18 世纪,但得到快速发展的时间实在 20 世纪 80年代,创业现象得到越来越多人的关注,并激发了研究热潮。在这些研究中,一些学者提出了很多独特的见解和经典的模型,比如蒂蒙斯(Timmons)创业学模型、克里斯蒂安(Christian)的创业学模型、加纳(Gartner)创业学模型、佐拉(Zahra)和乔治亚(George)的创业模型等已成为创业学研究的主要理论依据,本节主要对这些经典模型进行梳理和比较。 要对这些模型进行比较,首先要建立一个维度,及从哪些方面进行对比。本人拟从资源、机会和创业者三个维度来比较创业模型间的异同点,已期能够找出模型之间的异同点,更深入的了解这些模型。 根据基于机会、创业者及资源三个维度对国内外创业模型和比较,我们发现了模型之间的一些异同点: 首先、所有模型均是动态的,在动态中实现了各个创业要素的联系。 其次、蒂蒙斯模型中,克里斯蒂模型所强调的创业者与新事业的互动,其内涵正好可以蒂蒙斯模型的机会、资源、团队三要素的互动关系加以说明。而蒂蒙斯模型强调创业系统的动态平衡问题,克里斯蒂模型则是以重视创业流程管理来表现。而创业者被普遍认为是创业过程中最为核心的因素。在蒂蒙斯、加纳、克里斯蒂、威克姆等模型中都认为创业者是创业过程的决定性因素,维持了资源、机会及环境之间的协调发展,确保创业的顺利开展。 最后,国内创业模型源于国外的经典模型,但却是基于中国情景的,具有典型的国家特性和民族特性。
.........
第 3 章 中国外转子风机行业概况 ......14
3.1 宏观环境概况 ..... 14
3.2 微观环境分析 ..... 15
第 4 章 上海 S 有限公司创业策略研究 .........17
4.1 团队组建.............. 17
4.1.1S 有限公司概况 ....... 17
4.1.2 创业团队的组建 ..... 18
4.1.3 团队管理理念的演变 ........ 20
4.2 商机分析.............. 21
4.2.1 市场细分的概念 ..... 21
4.2.2 市场细分的理论依据 ........ 21
4.2.3 市场细分的作用 ..... 21
4.2.4 上海 S 公司细分市场的选择及商机分析 ........ 22
4.3 资源的整合 ......... 27
4.3.1 资源的分类 ............. 27
4.3.2 上海 S 公司资源的整合 .... 28
4.4S 公司的过程管理 ......... 30
第 5 章 上海 S 有限公司创业过程经验借鉴 ............43
5.1 创业过程常见问题分析.......... 43
5.2 S 公司创业经验总结.... 44
第 4 章 上海 S 有限公司创业策略研究
4.1 团队组建
上海 S 有限公司成立于 2008 年,是一家专业生产外传电机及风机的生产厂家,企业注册资本 100 万元。企业掌握核心技术,打破国内高端行业由外资品牌垄断的格局,成为第一家在高端行业得到广泛应用的民营企业。企业致力于打造成为国内外转子风机行业及专业方案提供的领军企业。从 2008 年成立至今,企业年均增长率达到 60%。截止 2012 年,销售额达到 3000 万元。 公司产品业务主要分为两大类,一类是标准产品系类,即以外转子电机驱动的产品,另一类是以客户定制方案为主,即为客户提供专业化的定制方案。在公司整体的业务中,标准产品系类占由创业初期的 30%升到目前的 80%左右,定制方案的份额则下降到 20%左右。 风机成本在整个设备中所占的比例在 0.2-0.3%之间对于客户成本节约贡献较小,所以很多高端应用比如高压变频器、风电变流器等均指定使用进口品牌的散热风机。国内鲜有品牌能够在这些行业得到成功应用的。而 S 有限公司成立后,仅用不到 1 年的时间,便成功进入这些领域,在某些行业迅速扩张,市场占有率超过外资品牌,成为该领域的最大供应商。 但同时,由于 S 有限公司的迅速扩张,外资品牌一改以前从不进行价格战的战略,全线调整产品价格,S 有限公司以前的最主要的价格优势逐渐减小,市场扩张受到了较大的压力,但 S 公司利用创业企业特有的灵活特点,调整产品特点,在原有基础上进行改进,由被动转为主动,重新夺回市场,摆脱无须的价格竞争,迫使外资品牌跟随 S 公司的市场步伐,被动应付。
.........
总结
在 S 公司本人工作了四年半的时间,在这四年多时间里,本人经验和能力上得到了很好积累和锻炼;经历了公司从零到近四千万的快速发展,同时深切感受到了民营企业创业的艰辛。虽然经历 2008 年和 2012 年金融危机的考验,公司不仅没有收到负面影响,反而逆势而上,年均增长率达到了 70%。 文章运用了本人在MBA课程学习中学到的各种理论知识,可以说是自己这两年多来的回顾和总结。将理论知识运用到实际工作中,这是我学习MBA的最主要收获之一。这种理论结合实际工作的模式,帮助了我解决了之前工作中所遇到的困惑,MBA学习不仅是对我所学理论知识的梳理,也对我今后的工作带来了很大的益处。 除此之外,通过这次论文,我也重新对S公司进行了各方面的分析和研究。在本文中,S公司对于商机的把握,团队的组建、资源的利用及过程的控制有不少独到之处,希望这也能对其他准备创业或出于创业初步阶段的个人或公司有一定的启示和指导作用。优秀的团队是成功创业的根基,商机的识别和资源的利用也是尤为关键的,而过程的管控则是确保商机和资源能够得到最大化的利用,这四点,缺少一个都难以使创业取得成功。 当然,除了这些因素之外,一些隐性的因素也起着重要的作用,比如要具有极高的抗压能力、要有梦想、具备很强的感染力等,这些内在的因素没有明显的指标来考核,但对于创业型的企业确实必备的条件。 文章的不足在于,虽然本人提及了商机、团队、资源及过程管理等方面,但本人是从事营销相关的工作,对公司的其他部门认识有局限性。另外,由于本人的知识水平和实际数据采集能力的有限,因此本论文的没有涉及到财务部分,只是通过对市场业绩和份额情况来判断企业发展的趋势。
.........
参考文献(略)
相关阅读
暂无数据


